
趙偉、賈東旭、侯倩楠 (趙偉系申萬宏源證券首席經濟學家、中國首席經濟學家論壇理事)
摘要
1月下旬以來,地方“兩會”進入密集召開期。各地2026年GDP增速設定情況如何,各地2026年政府工作報告定量與定性分析呈現何種特徵?本文分析,可供參考。
(一)地方“兩會”召開情況?二十省市相繼召開“兩會”,GDP增速目標加權平均5.1%
截至1月底,地方“兩會”已進入密集召開期,北京、山東、河南、廣東等二十地區已相繼進入“兩會”議程。根據各地2025年GDP加權,二十省市披露2026年GDP目標增速,加權平均值爲5.1%,較2025年GDP目標增速可比口徑的5.3%下降0.2個百分點。海南、河北、北京等9地區2026年GDP目標增速(或目標區間下限)與2025年持平。
整體目標保持“5%”中樞,設定更爲務實積極。 二十個地區中,北京、河北、山東等8個地區將2026年GDP目標增速均設定爲5%左右及以上;浙江、廣東、江西GDP目標增速圍繞5%設定0.5個百分點的上下區間。海南與新疆GDP目標增速居於前列,其中,海南GDP目標增速設定爲6%左右,新疆GDP目標增速設定爲5.5%-6%。
經濟大省勇挑大樑,表述中暗含“爭取更好結果”的決心。 2026年二十省市GDP增速目標的加權平均值較2025年同口徑實際增速提升0.1個百分點。其中,第一經濟大省廣東,將2026年GDP增長目標設定爲4.5%-5%,高於2025年3.9%的實際增速。浙江、河南、廣東等六個地區GDP設定表述更爲積極,均提及“爭取更好結果”等。
(二)定量看,地方“兩會”呈現哪些特徵?投資目標“西高東穩”,綠色指標趨向硬約束
投資增速目標分化,西部地區更具“衝勁”。 投資方面,西部地區更具“衝勁”,新疆設定了8%左右的較高投資增速目標。陝西特別強調“工業投資年均增長6%左右”,或表明製造業升級是其投資的核心抓手。沿海地區如廣東(5%)、河北(5.5%)、吉林(3%)趨穩,更側重產業投資;北京則不再設定具體投資增速數值,而是強調“優化投資結構”。
社零方面,多數省份設定的目標高於2025年實際增速。新疆、河南、海南等地將社零增速目標定在6%及以上;河北、吉林定在5%左右。貴州、甘肅、遼寧及重慶的目標設定爲4%及以上。與2025年目標相比,河南、新疆目標分別上調0.5個百分點和1個百分點。與2025年地方實際社零增速相比,河北、吉林、河南、廣東等明顯調高社零增速目標。
民生就業優先導向明顯,環保指標量化更嚴。“城鎮新增就業”仍是硬約束,山東、廣東、河南均設定“110萬人以上”的百萬級目標。綠色指標方面,多地開始設定定量目標。北京明確PM2.5年均濃度控制在29微克/立方米左右,山東降至32.4微克/立方米,重慶明確單位GDP碳排放下降3.8%,吉林提出全面轉爲碳排放總量和強度雙控,約束性指標更加具體。
(三)定性看,地方“兩會”側重領域?擴內需重“服務”,新質生產力“因地制宜”
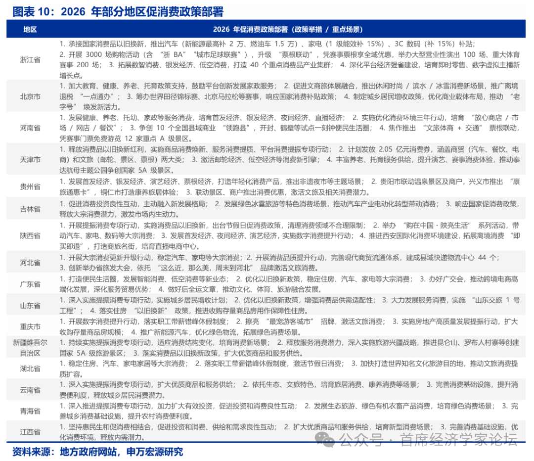
擴內需從實物轉向“實物與服務並重”,“以舊換新”常態化。 山東、廣東等地明確深入實施消費品以舊換新;服務消費被提至新高度,北京聚焦家政養老,浙江拓展文旅康養,重慶打造“不夜重慶”。“首發經濟”、“銀髮經濟”成高頻詞,浙江設立全國首個省級銀髮經濟產業園,河南着力發展首發經濟,側重通過供給側改革創造新需求。
“新質生產力”成爲地方兩會熱議焦點,在“因地制宜”原則指引下,各地依託自身稟賦開展差異化佈局。北京作爲科創中心,聚焦“人工智能+”、6G、量子科技等前沿領域;浙江爭創集成電路等國家級戰略性新興產業集羣,強調人工智能全方位賦能;廣東壯大新能源、低空經濟等新興產業。新疆、青海等西部佈局綠色算力(東數西算)、清潔能源集成融合發展等領域。
各地2026年民生工作聚焦就業、“一老一小”、教育醫療、住房等核心領域。“一老一小” 保障持續升級,養老方面,浙江新增養老護理員1萬人、老年大學學位3萬個,北京新建20個區域養老服務中心、新增5000張家庭養老牀位,河南推動1000所鄉鎮養老服務中心轉型;多地將育兒補貼、生育費用減免、長護險保障(浙江重度失能人員納入)納入民生實事。
風險提示
經濟變化超預期,政策變化超預期
報告正文
一、地方“兩會”觀察:二十省市,三大特徵
(一) 一問:地方“兩會”召開情況如何?
截至1月底,地方“兩會”已進入密集召開期,北京、山東、河南、廣東等二十個地區已相繼進入“兩會”議程。根據各地2025年GDP加權,二十省市披露2026年GDP目標增速,加權平均值爲5.1%,較2025年GDP目標增速可比口徑的5.3%下降0.2個百分點。海南、河北、北京等9地區2026年GDP目標增速(或目標區間下限)與2025年持平;浙江、廣東、河南等11地區目標增速(或目標區間下限)較2025年有所下調。
整體來看,2026年地方GDP目標仍普遍保持“5%”的增長中樞。二十個地區中,北京、河北、山東等8個地區將2026年GDP目標增速均設定爲5%左右及以上;浙江、廣東、江西GDP目標增速圍繞5%設定0.5個百分點的上下區間。海南與新疆GDP目標增速居於前列,其中,海南GDP目標增速設定爲6%左右,新疆GDP目標增速設定爲5.5%-6%。青海、雲南、遼寧三地區GDP目標增速均設定爲4.5%左右。

相比2025年實際GDP增速,2026年地方GDP目標設定更爲務實積極。2026年二十省市GDP增速目標的加權平均值較2025年同口徑實際增速提升0.1個百分點。其中,第一經濟大省廣東,將2026年GDP增長目標設定爲4.5%-5%,高於2025年3.9%的實際增速。浙江、河南、廣東等六個地區 GDP 設定表述更爲積極,其政府工作報告中均有涉及 “努力爭取更好結果”、“實際工作中爭取更好結果”等表述。

(二)二問:定量看,地方“兩會”呈現哪些特徵?
各地投資增速目標分化加劇,西部地區投資目標更具“衝勁”。從 2026 年各省市公佈的固定資產投資目標來看,新疆設定了 8%左右的較高投資增速目標。陝西特別強調“工業投資年均增長 6%左右”,或表明製造業升級是其投資的核心抓手。相比之下,沿海發達省份及直轄市目標普遍設定在 5%左右,例如,廣東設定爲 5%,河北投資增速目標設定爲 5.5%,吉林目標設定爲 3%。此外,北京未設定具體增速數值,而是提出“持續優化投資結構”。


社零目標方面,多數地區的目標預期增速高於2025年實際表現。新疆、河南、海南、陝西等地均將社零增速目標定在6%及以上;河北、吉林定在5%左右。貴州、甘肅、遼寧及重慶的目標相對保守,均設定爲4%及以上。與2025年地方社零增速目標相比,河南、新疆目標分別上調0.5個百分點和1個百分點;河北和廣東目標維持在5%左右。而與2025年地方實際社零增速相比,河北、吉林、河南、廣東、海南、新疆明顯調高社零增速目標。


民生領域中,就業優先導向更爲明顯,綠色指標更趨硬約束。民生指標中,“城鎮新增就業”依然是硬約束。山東、廣東、河南均設定了百萬級的新增就業目標;湖北(70萬人以上)、重慶(65萬人以上)緊隨其後。城鎮調查失業率普遍控制在5.5%以內,顯示出穩就業仍是底線思維。環保指標方面,多地開始設定定量目標,重點強調“單位GDP能耗”和“碳排放”的雙控指標。北京明確細顆粒物(PM2.5)年均濃度控制在29微克/立方米左右,山東提及PM2.5降至32.4微克/立方米;重慶明確單位地區生產總值二氧化碳排放下降3.8%;吉林提出2026年全面轉爲碳排放總量和強度雙控。

(三)三問:定性看,地方“兩會”側重領域?
擴內需仍是地方首要任務,從傳統的實物消費刺激轉向“實物與服務並重”。 “以舊換新”成爲2026年乃至未來的常態化政策,山東、廣東、河南等地均明確提出深入實施消費品以舊換新行動,並強調增強消費品供需適配性。服務消費被提到了前所未有的高度,北京提出大力發展家政服務、養老托育;浙江強調拓展文旅、康養、體育等服務消費;重慶提出打造“不夜重慶”和“新韻重慶”文旅品牌。此外,“首發經濟”、“銀髮經濟”成爲擴內需高頻詞。河南提出發展首發經濟、夜間經濟;浙江設立全國首個省級銀髮經濟產業園,或指向各地更加註重供給改革創造新的消費需求。



“新質生產力”成爲地方兩會熱議焦點,在“因地制宜”原則指引下,各地依託自身稟賦開展差異化佈局。北京作爲科創中心,聚焦“人工智能+”、6G、量子科技等前沿領域,明確支持中關村建設人工智能集聚區;浙江爭創集成電路等國家級戰略性新興產業集羣,強調人工智能全方位賦能;廣東推動傳統產業提質升級,同時壯大新能源、低空經濟等新興產業;山東依託製造業基礎,重點發展高端裝備與信息技術服務等產業;重慶明確建設智能網聯新能源汽車之都;新疆、青海等西部地區則依託資源優勢,佈局綠色算力(東數西算)、清潔能源集成融合發展等領域。


各地 2026 年民生工作聚焦就業、“一老一小”、教育醫療、住房等核心領域。就業保障方面,各省明確差異化城鎮新增就業目標,同步強化高校畢業生、農民工、殘疾人等重點羣體就業幫扶,廣泛開展職業技能培訓(如浙江“崗位需求 + 技能培訓 + 就業服務”一體化培訓),確保零就業家庭動態清零。“一老一小” 保障持續升級,養老方面,浙江新增養老護理員1萬人、老年大學學位3萬個,北京新建20個區域養老服務中心、新增5000張家庭養老牀位,河南推動1000所鄉鎮養老服務中心轉型;多地將育兒補貼、生育費用減免、長護險保障(浙江重度失能人員納入)納入民生實事。


經過研究,本文發現:
1.截至1月底,20省市披露2026年GDP目標,加權平均值爲5.1%,雖較2025年目標微降0.2個百分點,但較2025年實際增速提升0.1個百分點,設定更爲務實積極。北京、山東等8地將目標定爲5%左右及以上;海南(6%左右)、新疆(5.5%-6%)增速領跑。廣東、河南、浙江等經濟大省表述積極,強調“實際工作中爭取更好結果”。
2.投資方面,區域分化加劇,西部更具“衝勁”。新疆投資目標達8%,沿海省份多定於5%左右;陝西強調製造業升級。消費方面,多數地區社零目標高於2025 年實際增速,河南、新疆上調明顯,河北、廣東維持 5%左右。民生與環保指標趨硬,就業優先導向明顯,粵魯豫均設定百萬級新增就業目標;綠色約束強化,吉林提出全面轉爲碳排放雙控,京魯明確PM2.5控制數值。
3.擴內需仍是首要任務,“以舊換新”常態化。服務消費地位提升,各地聚焦“首發經濟”、“銀髮經濟”創造新需求。新質生產力方面,各地依據稟賦差異化佈局:北京聚焦AI+與量子科技,浙江爭創集成電路集羣,西部依託資源佈局綠色算力。民生工作聚焦“一老一小”與重點羣體就業,多地將長護險、育兒補貼納入民生實事,浙江推行“培訓+就業”一體化模式。
風險提示
1、經濟變化超預期。海內外形勢變化使內需修復偏慢。
2、政策變化超預期。穩增長政策可能會影響內需修復的斜率。