【首席視野】趙偉:“十五五”:產業破局與重構
趙偉、賈東旭、侯倩楠 (趙偉系申萬宏源證券首席經濟學家、中國首席經濟學家論壇理事)
摘要
近期,中央財經委會議、國務院第十五次專題學習等事關產業結構調整的會議密集召開,或爲 “十五五” 規劃先導。以往五年規劃的產業調整路徑是什麼,“十五五”規劃又將如何推進?系統分析,供參考。
一、產業結構調整是我國五年規劃的重要內容,“十五”至“十四五”均明確了詳細的產業結構調整目標。
國民經濟和社會發展五年規劃爲國民經濟與社會發展的遠景設定目標、指明方向,會針對經濟、改革、社會發展等領域制定具體規劃。例如,“十三五”規劃的主要目標分爲七個部分:經濟、創新、發展協調性、民生、社會文明、生態環境、制度建設;“十四五”規劃則將經濟、創新與發展協調性的目標整合爲“經濟發展取得新成效”,並進一步強化了對改革與國家治理能力的重視。
從五年規劃的目標設定與實施邏輯來看,產業結構調整不僅是規劃的重要組成部分,更是實現核心目標的“關鍵手段”。從“十五”計劃到“十三五”規劃,產業結構調整均設有明確量化指標,如“十一五”和“十二五”規劃分別要求提高服務業增加值佔比3個和4個百分點;自“十三五”規劃起,政策重心轉向先進製造業發展,到“十四五”規劃時,更細化了研發經費投入、創新等目標,不再提及服務業佔比指標。
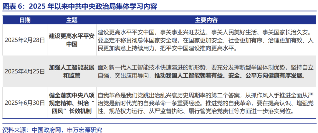
今年以來,中央政治局和國務院的集體學習涉及人工智能等科創前沿,以及服務消費、服務貿易等產業結構調整內容,或已勾勒出“十五五”產業結構調整的部分“藍圖”。發改委戰略規劃司2025年課題中也有部分體現,如科技課題涵蓋獨角獸企業、人工智能產業化、產業數字化等領域;服務業課題涵蓋服務貿易競爭力、生產性服務業、生活性服務消費等領域;社保與發展課題涵蓋再分配、普惠養老、社保制度等。
二、在過往的五年規劃中,產業結構調整的方向已從側重三次產業比例,轉變爲聚焦科技創新。
從五年規劃經濟結構主要指標的演變看,我國規劃側重點已從關注三次產業比例,逐步轉向重視科技創新與研發投入。“十一五”至“十四五”間,服務業增加值比重指標漸淡化;研發費用指標調整爲“全社會研發經費投入”指標;城鎮化率指標細化爲“常住人口城鎮化率”;“十四五”還新增數字經濟核心產業目標。這些變化既體現規劃從“粗放”到“精細”的轉變,也反映國家對科創和研發的重視不斷提升。
五年規劃對製造業的要求從“量”到“質”的轉變,對應的是第二產業增長動能從勞動密集型行業向高新技術產業的切換。“十五”與“十一五”規劃已開始重視裝備製造業和高新技術產業,同時也強調勞動密集型行業的比較優勢。“十二五”到“十四五”規劃,對製造業的要求從“改造提升”升級爲“製造強國”。2021-2024年間,電氣機械、計算機通信、燃氣、汽車等行業的工業增加值平均增速均超過8%。
五年規劃對服務業的側重從金融地產轉向信息技術,對應的是第三產業對金融、地產的依賴度逐漸下降,信息技術產業的發展動能持續增強。在五年規劃中,對生產性服務業的重視程度高於生活性服務業,同時還高度關注信息技術發展。“十三五”期間,信息傳輸和技術服務業、租賃和商務服務業的GDP佔比分別提高1.3和0.7個百分點;2021-2024年間,兩大行業的GDP佔比再度均提升0.9個百分點。
三、“十五五”期間產業結構調整的首要方向是轉型升級,同時“反內卷”與服務業發展也需重點關注。
梳理上述五年規劃可見,其對科技創新的重視呈趨勢性增強,預計“十五五”規劃對科技創新的支持力度將延續“十四五”的方向。2025年4月和7月的政治局會議均對“新興支柱產業”作出部署。2025年7月中央財經委會議提及的海洋經濟、政治局會議提出的“人工智能+”,以及政府工作報告涉及的商業航天、低空經濟、智能網聯新能源汽車、智能機器人等,均可能成爲“十五五”規劃重點關注的新興行業。
產業結構調整的另一核心是推動供需適配,“反內卷”政策或在“十五五”中進一步貫徹。當前我國產業結構的突出問題是製造業供過於求,截至2025年7月,PPI已連續34個月同比負增長。總量層面,破解“內卷”一方面要緩解供需矛盾,另一方面需通過政策引導、行業自律及金融資源配置推動供給創新升級。此外,地方政府“反內卷”上,短期中央或清理違規政策,中長期需引導樹立正確政績觀。
推動服務業,不僅是順應發展階段的題中之義,能夠緩解轉型過程中的結構性失業,更與新時代中國經濟的發展要求相契合。服務業近年供需恢復乏力,就業修復態勢弱於增加值增速,2023年文體娛、教育、衛生行業就業佔比較歷史趨勢分別下降6.0、2.8、1.0個百分點。從政策跟蹤情況來看,“十五五”規劃或將加大服務業對內對外開放力度,通過優質供給激活服務消費與服務貿易,以此增強就業結構的穩定性。
風險提示
政策變化超預期,經濟變化超預期。
報告正文
1. 爲什麼要關注“十五五”中產業結構調整方向?
1.1 產業結構調整是我國五年規劃中重要一環
國民經濟和社會發展五年規劃,爲國民經濟與社會發展的遠景設定目標、指明方向,會針對經濟、改革、社會發展、民生建設等領域制定具體規劃。五年規劃會對未來的發展方向與目標作出定性與定量界定,例如“十二五”規劃的主要目標分爲七個部分:經濟、結構調整、科技教育、環境保護、民生、社會文明和改革開放。這種側重點的差異直接體現在目標體系的調整中,相較於“十二五”,“十三五”規劃的主要目標調整爲七個方面:經濟、創新、發展協調性、民生、社會文明、生態環境、制度建設,更凸顯了創新驅動、協調發展與制度建設的重要性。

而五年規劃中目標的調整,更清晰地反映出政策未來的側重點。“十四五”規劃將經濟目標從單一強調總量,拓展至結構調整與創新領域,並將改革開放的重要性前置。“十一五”至“十三五”期間,經濟目標主要指向總量,集中在經濟增長層面,結構調整、創新等其他要求單獨列出;“十四五”規劃將經濟、創新與發展協調性目標整合爲“經濟發展取得新成效”,同時進一步強化了對改革與治理能力建設的重視。

1.2 產業結構調整是實現規劃核心目標的“關鍵手段”
從五年規劃的目標設定與實施邏輯來看,產業結構調整不僅是五年規劃的重要組成部分,更是實現規劃核心目標的“關鍵手段”。五年規劃中,總量目標是核心,而經濟結構調整目標則是實現總量目標的路徑,即通過發展何種產業來推動經濟增長。從“十五”計劃到“十三五”規劃,三次產業的比例會有預期目標,例如“十一五”和“十二五”規劃分別要求服務業佔比提高3個和4個百分點。自“十三五”規劃起,政策更注重先進製造業發展;“十四五”規劃,細化了研發經費投入、創新等目標,不再提及服務業佔比指標。



1.3“十五五”規劃中產業結構調整或已有初步方向
今年以來,中央政治局和國務院組織的集體學習中,包含人工智能等科創前沿及服務消費、服務貿易等產業結構調整相關內容,或已勾勒出“十五五”產業結構調整的部分“藍圖”。截至8月底,2025年中央政治局共開展三次集體學習,其中4月主題爲“加強人工智能發展和監管”,習近平總書記強調“要正視差距、加倍努力,全面推進人工智能科技創新、產業發展和賦能應用。”國務院同期共組織四次集體學習,2月提出“大力促進服務消費、科技消費”,4月強調“深化科技成果轉化機制改革,推動科創與產業創新融合”,8月則明確“加快服務貿易創新發展,培育外貿新動能”。


發改委戰略規劃司2025年課題中,科技創新佔比頗高,除科技領域外,還設有服務消費、服務貿易、社會保險及普惠養老等專項課題。其中,科技課題涵蓋獨角獸企業、人工智能產業化與應用化、產業數字化及智能化等領域;服務業課題涵蓋服務貿易競爭力、生產性服務業、生活性服務消費等領域;社會保障與發展課題涵蓋再分配製度、普惠養老服務、社會保險制度等領域。這些課題或也是“十五五”規劃的重點佈局方向。

2. 過去五年規劃中產業結構如何調整?
2.1 五年規劃:從側重三次產業比例到聚焦科技創新
從五年規劃中經濟結構主要指標的演變軌跡來看,我國五年規劃的側重點已從對三次產業比例的關注,逐步過渡到對科創與研發投入的聚焦。“十一五”規劃首次採用表格形式呈現量化目標,其中便包含產業結構調整的相關內容。從“十一五”至“十四五”,服務業增加值比重這一指標逐步淡化;研發費用指標調整爲“全社會研發經費投入”;城鎮化率指標則細化爲“常住人口城鎮化率”;此外,“十四五”規劃還新增了數字經濟核心產業目標。這些變化不僅體現了我國五年規劃指標設定從“粗放”向“精細”的轉變,也反映出國家政策對科技創新和研發的重視程度在持續提升。

在上述政策引導下,第二產業對經濟增長的貢獻逐漸趨於穩定。“十一五”規劃期間,第二產業對GDP的拉動平均爲5.8個百分點,此後拉動作用有所弱化,至“十三五”規劃期間降至1.9個百分點。隨着五年規劃中“製造強國”戰略的推進以及對科技創新重視程度的提升,2021年至2025年上半年,第二產業對實際GDP的拉動始終保持在1.9個百分點的水平,逐漸趨於穩定。

同時,高新技術企業對經濟的支撐作用日益凸顯——2019年至2024年,高技術產業增加值增速平均比工業增加值快3.4個百分點,已成爲穩定工業生產的重要力量。截至2025年7月,高技術產業增加值累計同比增長9.5%,仍比工業增加值整體增速快3.2個百分點。顯然,“十三五”與“十四五”規劃對科技與研發的重視,正逐步轉化爲實實在在的經濟發展成效。

2.2 五年規劃:對製造業的要求從重“量”到重“質”的轉
“十五”計劃與“十一五”規劃已開始重視裝備製造業和高新技術產業,同時也要求發揮勞動密集型行業的比較優勢。“十五”計劃在工業章節中,首先要求加快改組改造,鼓勵採用高新技術和先進適用技術改造傳統產業,並研究制定振興裝備製造業的措施;其次提出發展高技術產業。“十一五”規劃在要求加快發展高技術產業、振興裝備製造業的同時,也對能源、原材料、紡織業等領域有具體部署。此外,兩個五年規劃均對勞動密集型產業有所安排:“十五”規劃提出“進一步發揮勞動密集型產業的比較優勢”,“十一五”規劃則明確“繼續發揮勞動密集型產業的競爭優勢”。

上述規劃體現出對製造業吸納就業能力與科技創新能力的雙重重視。其背景主要有兩方面:一是我國當時仍處於工業化早期階段,高技術產業發展尚處於起步乃至探索階段;二是我國正處於人口紅利期,勞動密集型產業在國際競爭中具備明顯的比較優勢。從數據來看,2003-2012年是我國第二產業就業快速增長期,累計吸納7544萬就業人口,而同期第三產業吸納就業6535萬人,稍遜一籌。

從“十二五”規劃到“十四五”規劃,對製造業的要求從“改造提升”升級爲“製造強國”戰略導向。“十二五”規劃提出要“優化結構、改善品種質量、增強產業配套能力、淘汰落後產能”;“十三五”規劃則將對製造業的要求明確爲“實施製造強國戰略”,並強調“深入實施《中國製造2025》,以提高製造業創新能力和基礎能力爲重點”;“十四五”規劃強調“深入實施製造強國戰略”,提出“堅持自主可控、安全高效,推進產業基礎高級化、產業鏈現代化,保持製造業比重基本穩定”。這三個五年規劃不斷加大對新興產業及核心競爭力產業的佈局力度,持續聚焦產業前沿。



行業變化特徵更爲顯著,第二產業的增長動力已從紡織服裝等勞動密集型行業轉向高新技術產業。“十二五”期間,第二產業內部紡服鞋帽(+0.3pct,佔GDP比重,下同)、食品製造(+0.3 pct)等勞動密集型行業增長較突出。但到“十三五”期間,第二產業中增長較快的行業逐漸轉變爲金屬冶煉(+0.4 pct)、非金屬礦物(+0.3 pct)等,勞動密集型特徵逐步弱化。進入“十四五”期間,除廢棄資源、修理業外,電氣機械、計算機通信、燃氣、汽車等增長較快;2021-2024年間,上述行業的工業增加值平均增速均超過8%,而傢俱、紡織服裝等勞動密集型行業的平均增速在0%左右。


2.3 五年規劃對服務業的側重:從金融地產轉向信息技術
五年規劃對生產性服務業的重視程度高於生活性服務業,其核心導向是產業升級與高質量發展。“十五”計劃將面向生活消費的服務業置於優先位置,並突出了城鎮住房制度改革的重要性。“十一五”規劃之後,生產性服務業的重要性顯著提升,核心在於細化深化專業化分工,促進生產性服務業與先進製造業融合發展;生活性服務業方面,發展方向則更多側重於豐富服務產品類型、擴大服務供給、提升便利度及改善服務體驗等方面。

除了上述對生產性與生活性服務業的規劃外,五年規劃還高度關注信息技術與網絡經濟發展,這一導向在“十四五”規劃中最終明確爲“建設數字中國”。例如,“十三五”規劃明確提出:“開展加快發展現代服務業行動,擴大服務業對外開放,優化服務業發展環境,推動生產性服務業向專業化和價值鏈高端延伸、生活性服務業向精細和高品質轉變。”“十四五”規劃則將以往對信息技術的關注升級爲“加快數字化發展,建設數字中國”,並明確指出:“迎接數字時代,激活數據要素潛能,推進網絡強國建設。”

分結構來看,服務業對金融、地產的依賴度逐漸下降,信息技術產業的發展動能持續增強。“十二五”期間,金融、批發零售、房地產等行業增長較快,佔GDP的比重分別提升1.9、1.1和0.8個百分點。“十三五”期間,信息傳輸和技術服務業、租賃和商務服務業、公共管理社會保障和社會組織增長突出,GDP佔比分別提高1.3、0.7和0.7個百分點。“十四五”期間,第三產業佔GDP比重提升放緩,主要受地產、金融拖累——2021-2024年間,二者佔GDP比重分別下降2.0和0.5個百分點,而信息傳輸和技術服務業及租賃和商務服務業的GDP佔比均提高了0.9個百分點。

3. “十五五”中產業結構調整會有什麼變化?
3.1 “十五五”規劃中,“新質生產力”培育或仍是重點
從政策跟蹤情況來看,“十五五”規劃中的“新興支柱產業”或將延續“十四五”規劃的框架。2025年4月的政治局會議首次提出“打造一批新興支柱產業”,7月的政治局會議則進一步強調“加快培育具有國際競爭力的新興支柱產業”。此外,二十屆三中全會審議通過的《中共中央關於進一步全面深化改革、推進中國式現代化的決定》,在“健全推動經濟高質量發展體制機制”部分明確提出,要“健全因地制宜發展新質生產力體制機制”“健全促進實體經濟和數字經濟深度融合制度”,並特別突出“引導新興產業健康有序發展”“加快推進新型工業化”。


“十五五”規劃涉及的行業,可能涵蓋關鍵會議和文件中提及的海洋經濟、“人工智能+”、商業航天、低空經濟等領域。2024年發佈的《中共中央關於進一步全面深化改革推進中國式現代化的決定》已明確列出未來產業範圍,包括“信息技術、人工智能、航空航天、新能源、新材料、高端裝備、生物醫藥、量子科技等”;而2025年7月中央財經委第六次會議提及的海洋經濟、政治局會議提出的“人工智能+”,以及政府工作報告涉及的商業航天、低空經濟、智能網聯新能源汽車、智能機器人等,均可能成爲“十五五”規劃重點關注的新興行業。

3.2 “十五五”規劃對“反內卷”的重視程度明顯提升
當前我國工業領域面臨的供需失衡壓力不斷攀升,突出表現爲產能利用率與價格體系的雙重承壓,而產業結構調整的另一大核心正在於推動供需匹配。截至2025年7月,PPI已連續34個月同比負增長,形成僅次於 2012-2016年週期的歷史第二長負增長持續期間。工業產能利用率四季度移動平均自 2021 年三季度的 77.7% 持續回落,2025年二季度降至74.9%。同時,本輪反內卷是中下游、民企更內卷。中游機械設備和下游在2016年處於歷史分位數40%~60%,但現在處於歷史最低位;從企業屬性看,當前民企固定資產週轉率處於歷史最低水平,國企處於歷史中位數附近(50%)。



總量層面,破解“內卷”困境一方面重點在於緩解供需矛盾,另一方面需通過政策引導、行業自律及金融資源配置推動供給創新升級。供給側改革初期,“三去一降一補”快速出清過剩產能,配套棚改貨幣化政策強力支撐需求端,推動改革行業平均產能利用率從2016年底的70%升至2019年一季度的74.5%。當前可能涉及“內卷式”競爭的行業中,民企佔比多超50%,而通過設定高智能化、綠色化行業標準,加大科技創新與環保領域政策及財稅激勵,或可促使企業摒棄價格比拼,轉向產品創新與技術迭代,實現行業良性發展。


地方政府“反內卷”或也將成爲“十五五”規劃中的一大重點,短期中央或清理違規政策,中長期需引導其樹立正確政績觀。地產下行期,地方政府既面臨GDP增長壓力,需尋找新經濟增長點;又因土地財政退坡、收支矛盾加劇,急需擴大稅源行業規模,疊加2021年後對中央轉移支付依賴上升,中央對新興行業的扶持便成了爭奪焦點。因此,各地佈局新興製造業看似“最優解”,但“合成謬誤”導致部分製造業供過於求。對此,短期中央可規範招商引資,嚴禁違法違規給予政策優惠;長期則需引導地方樹立正確政績觀,破除地方保護與市場分割。

3.3 “十五五”規劃中對服務業的關注度不能忽視
推動服務業發展,是順應發展階段的題中之義,從國際比較來看,也是我國產業結構調整的“必由之路”,“十五五”規劃中或對此作出對應安排。服務業佔比逐步提升,是經濟發展的客觀規律。當法國人均GDP(不變價)從1萬美元增至3萬美元時,其服務業佔比從47.8%提升至65.6%;韓國在人均GDP(不變價)從1000美元增長到3萬美元的過程中,服務業佔比從47.1%提升至54.8%。其他主要經濟體也呈現出類似規律。同時,當人均GDP處於1-3萬美元區間、城鎮化率達到70%時,居民消費需求會從商品消費向服務消費轉變;而當人均GDP跨過1萬美元后,服務貿易額佔GDP的比重便趨於提升。



另外,服務業發展也可以緩解轉型過程中的結構性失業問題,更與新時代中國經濟的發展要求相契合。儘管服務業已成爲吸納就業最多的產業,但近年供需恢復乏力,就業修復明顯弱於增加值。生活性服務業表現尤爲突出:2023年,文體娛、教育、衛生行業的就業佔比,分別較歷史趨勢下降6、2.8、1個百分點。未來政策或聚焦服務業供需修復,引導製造業就業向服務業轉移,在改善就業的同時釋放消費潛力。




從政策跟蹤情況來看,“十五五”規劃或將加大服務業對內對外開放力度,通過優質供給激活服務消費與貿易,進而增強就業結構的穩定性。2025年國務院專題學習會議已分別涉及服務消費和貿易議題,凸顯出後續政策對服務業的重視。但我國自2023年以來,以衛生、文體娛樂等領域爲代表的服務業有效供給恢復不足,這也對服務需求的釋放形成了約束。擴大服務業對內對外開放,或成爲政策激活供需的有效手段。《關於加快推進服務業擴大開放綜合試點工作方案》中,電信及數字產業、醫療康養、金融位列新一輪試點任務前三,這三大領域或成爲我國“十五五”時期服務業開放的核心方向。


經過研究,本文發現:
1)產業結構調整是我國五年規劃的重要內容,“十五”至“十四五”均有明確目標。五年規劃爲發展遠景設定目標、指明方向,如“十三五”分七大目標,“十四五”則整合經濟等目標並強化改革與治理能力重視。其調整既是規劃重點,也是實現核心目標的關鍵手段,指標從“十一五”“十二五”的服務業佔比,轉向“十三五”“十四五”的先進製造業、研發投入等。當前中央集體學習及發改委課題,或已勾勒出“十五五”產業調整的部分藍圖。
2)過往五年規劃的產業結構調整方向,已從側重三次產業比例轉向聚焦科技創新。經濟結構指標從淡化服務業佔比,到細化研發投入、城鎮化率,新增數字經濟目標,體現規劃從粗放向精細轉變。製造業要求從“量”到“質”,動能向高新技術切換,2021-2024年相關行業增加值增速超8%;服務業側重從金融地產轉向信息技術,信息傳輸等行業GDP佔比持續提升。
3)“十五五”產業結構調整首要方向是轉型升級,同時需關注“反內卷”與服務業發展。科技創新支持力度將延續,海洋經濟、“人工智能+”等或成重點新興行業。推動供需適配是核心,需緩解制造業供過於求、推動供給升級,同時規範地方政策、引導正確政績觀。此外,發展服務業是順應發展階段的題中之義,也可緩解結構性失業,“十五五”或加大其開放力度,以優質供給激活消費與貿易,增強就業穩定性。
風險提示:
1)經濟變化超預期。海內外形勢變化使內需修復偏慢。
2)政策變化超預期。穩增長政策可能會影響內需修復的斜率。










