
作爲"電子產品之母"的PCB行業,正站在技術革命與產業重構的十字路口。在全球半導體市場邁向6270億美元規模的背景下,2024年全球PCB產值達735.65億美元,其中中國市場規模爲412.13億美元,佔比56%。
更值得關注的是,行業正經歷從"規模擴張"到"價值重構"的質變:高端產品佔比持續提升,預計到2029年全球PCB市場規模將達到946.61億美元,2024-2029年複合增速爲5.2%。其中,18層以上高多層板佔比從2.48%躍升至5.3%,對應複合增速高達15.7%,遠超行業平均水平。AI服務器專用HDI板2023-2028年複合增長率預計達16.3%,成爲細分市場增長引擎。這一結構性變化,正在重塑整個設備產業鏈的投資邏輯。
需求端:AI算力與新能源汽車雙輪驅動
當前PCB設備行業面臨前所未有的需求強度,核心驅動力來自三大領域。
首先是AI服務器帶來的高端化革命。AI服務器對HDI板和高多層板需求呈現爆發式增長,一塊AI服務器需搭載20層以上的GPU基板、4-5階HDI加速器模組,鑽孔精度要求提升至微米級,直接拉動激光鑽孔、精密壓合等高端設備需求。根據Prismark數據,全球AI服務器出貨量將從2024年的200萬臺增長至2029年的540萬臺,複合增速21.7%,帶動AI服務器PCB市場2023-2028年複合增長率達32.5%,印證了這一趨勢的確定性。
其次是新能源汽車的電子化浪潮。汽車電子成本佔比持續提升,新能源車新增的VCU、MCU、BMS三大電控系統帶動PCB價值量是燃油車3-5倍。智能座艙與自動駕駛更推動車載FPC年增速保持6-9%,單車FPC用量顯著增加。這種從傳統燃油車到新能源車的價值躍升,對設備的柔性化、高精度加工能力提出全新要求。2024年新能源車滲透率達40.9%,爲車載PCB設備需求提供長期支撐。
第三是6G通信與先進封裝的前瞻性佈局。中國"十四五"規劃明確要求PCB產業高端化率超40%,並推動高頻高速材料研發。Prismark預計2024-2029年亞洲(除中日)PCB市場複合增長率達7.1%,泰國、越南等東南亞國家正承接產能轉移,這種全球化佈局倒逼設備廠商提供更具性價比的解決方案。
供給端:技術迭代倒逼設備高精度升級
需求端的結構性變化,正倒逼PCB製造技術向"更精、更密、更智能"方向演進。技術迭代呈現三大特徵:精度極致化、工藝綠色化、生產自動化。
在精度層面,HDI技術已實現50μm孔徑和25μm線寬,AI服務器甚至要求20μm以下加工能力。這推動激光鑽孔設備取代傳統機械鑽孔,成爲現代PCB生產的核心繫統。與此同時,垂直連續電鍍(VCP)技術憑藉其電鍍均勻、節能、環保、自動化程度高的優勢,在新增PCB電鍍設備市場中已成爲主流選擇。根據行業研究,中國VCP設備市場規模保持穩定增長,顯著高於傳統電鍍設備。
綠色製造同樣不容忽視。2025年起,PCB生產廢水總銅含量限值收緊至0.5mg/L,無鉛化製程覆蓋率需達90%,推動環保設備更新需求。而AI數據分析、自動化控制等智能化技術的引入,使得單面板能耗降低20%,人均產出提升30%以上。
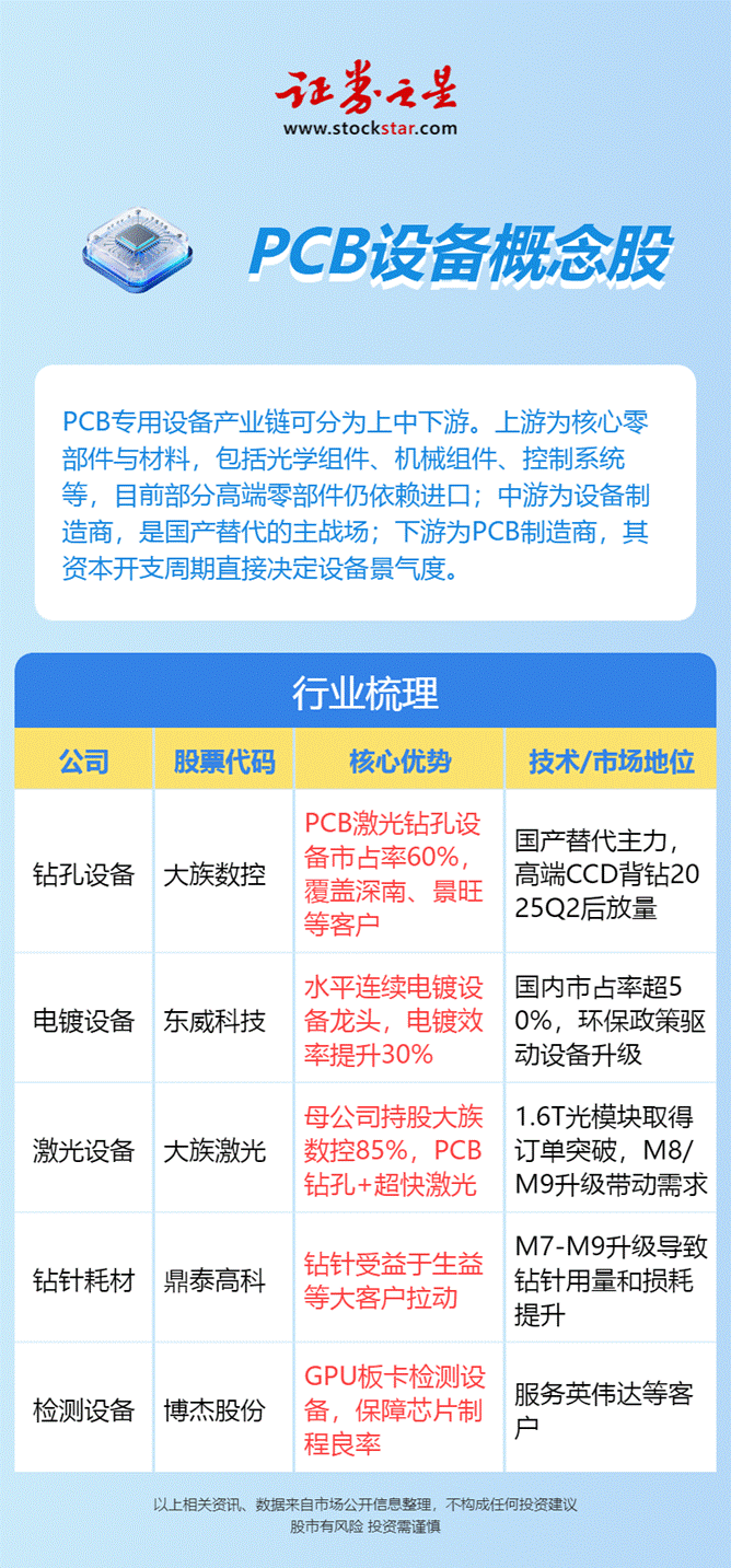
產業鏈:設備環節國產替代空間最廣闊

PCB專用設備產業鏈可分爲上中下游。上游爲核心零部件與材料,包括光學組件、機械組件、控制系統等,目前部分高端零部件仍依賴進口;中游爲設備製造商,是國產替代的主戰場;下游爲PCB製造商,其資本開支週期直接決定設備景氣度。
當前產業鏈最大亮點在於中游設備端的突破性進展。2025年第一季度,主流PCB廠商資本開支同比大幅增長,標誌着行業進入新一輪資本開支上行週期。本輪週期與以往不同——AI算力創造的是全新需求,而非傳統領域滲透。深南電路、滬電股份、勝宏科技等龍頭均在推進高端HDI與高多層板擴產,爲國產設備提供驗證機會。
從競爭格局看,國產設備已實現對進口產品的局部超越。大族數控在PCB激光鑽孔設備市場佔據主導地位,深度綁定深南、景旺等頭部客戶。東威科技作爲垂直連續電鍍設備龍頭,國內市場份額領先,產品已進入全球主流PCB廠商供應鏈。鼎泰高科的鑽針耗材受益於生益科技等大客戶拉動,在M7-M9材料升級趨勢下,鑽針用量與損耗率同步提升。此外,大族激光母公司在1.6T光模塊領域取得訂單突破,形成業務協同。
值得注意的是,部分廠商選擇差異化路徑。例如聯贏激光聚焦PCB板錫焊環節,其藍光激光錫球焊接工藝在金、銅焊盤上實現突破,服務於高速連接器等細分場景,避開在鑽孔、電鍍領域的正面競爭。