
赵伟、贾东旭、侯倩楠(赵伟系申万宏源证券首席经济学家、中国首席经济学家论坛理事)
摘要
“十五五”规划建议稿审议前,高层会议及官方系列文章透露哪些信号?二十届四中全会,可能提及哪些“新五年”规划主线?结合历年经验及年初以来相关政策会议,系统分析,供参考。
一问:9月中央政治局会议透露的信号?五年规划或更重视“公平”、“因地制宜发展”、“高水平开放”等
本次9月中央政治局会议正值新五年规划前,会议主题为研究制定国民经济和社会发展第十五个五年规划重大问题。本次会议更突出“人民“与“公平”、“因地制宜发展”、“扩大高水平开放”、“坚持有效市场和有为政府相结合”、“强化底线思维”等核心导向。本次会议将其拆分为“坚持全面深化改革,扩大高水平开放”,并将“坚持有效市场和有为政府相结合”从“改革开放”板块中独立出来。
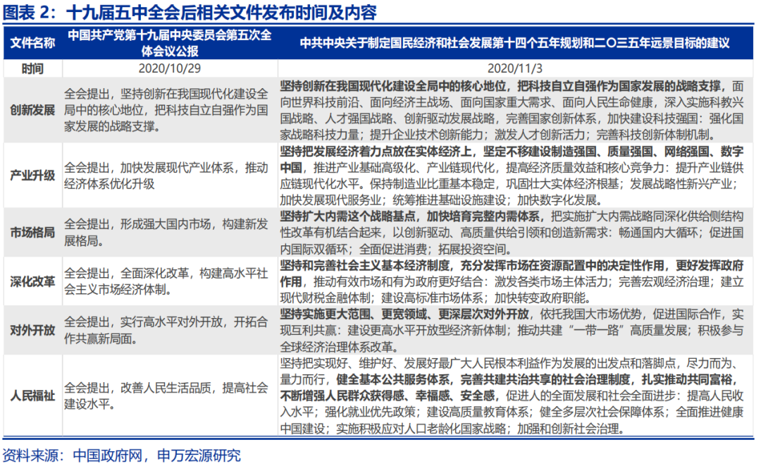
本次会议决定,二十届四中全会于10月20日至23日在北京召开。届时四中全会公报及后续公布的全文或对“十五五”规划给予更多指引。参考“十四五”规划正式落地前,十九届五中全会即审议通过了《中共中央关于制定国民经济和社会发展第十四个五年规划和二〇三五年远景目标的建议》。十九届五中全会结束当天,会议公报披露建议稿主要内容;四天后,建议稿原文发布,进一步阐释五年规划建议相关细节。
政治局会议后,人民日报连续推出8篇署名“钟才文”的系列文章,亦对新一轮五年规划有所指引。系列文章围绕“经济形势怎么看经济工作怎么干” 从全球视角切入,深入我国经济的内在逻辑,分析发展态势。文章提出的“产业转型升级不是‘齐步走’,宏观数据同部分微观主体感受会有‘温差’,要通过改革与政策给力,着力缩小‘温差’”或意味着新的五年规划中经济产业转型、政策加码、改革支持或是重点。
二问: 四中全会,可能提及的“十五五”主线?高质量发展、制度改革、产业升级或是新规划的重要主线
高质量发展、制度改革、产业转型升级或是新“五年规划”的三大主线。作为党的二十大战略部署的重要一环,“十五五”与“十四五”、“十六五”共同构成向2035年基本实现社会主义现代化目标奋进的连续进程。 “十四五”是奠定基础、明确方向的开局起步阶段,“十六五”将聚焦冲刺收官。而“十五五”正处于中间节点,既是对“十四五”规划深化推进的时期,也是对2035年目标进行中期检验的关键阶段。
即便“十四五”规划已淡化经济总量目标、重视结构发展,但实现社会主义现代化建设目标,或仍对“十五五”经济增速有一定要求。为了实现2035年社会主义现代化目标,我国经济总量/人均国内生产总值比2020年翻一番,“十五五”和“十六五”阶段,我国或需至少保持年均4.4%左右的经济增长水平。
二十届三中全会部署的300多项改革任务要求2029年前完成,或指向未来五年亦是进一步全面深化改革的关键时期。三中全会部署的300多项改革任务,涵盖经济体制、科技人才、绿色转型、民生保障等关键领域。市场化改革、新质生产力培育、绿色低碳转型及民生制度完善或是“十五五”期间改革的重点方向。
从五年规划的目标设定与实施逻辑来看,产业转型升级不仅是五年规划的重要组成部分,更是实现规划核心目标的“关键手段”。五年规划中,总量目标是核心,而经济结构调整目标则是实现总量目标的路径,即通过发展何种产业来推动经济增长。从“十五”计划到“十三五”规划,三次产业的比例会有预期目标。“十三五”规划起,政策更注重先进制造业发展;“十四五”规划,细化了研发经费投入、创新等目标。
三问:“十五五”规划,可能重点支持的产业方向?新兴支柱产业、未来产业、服务消费供需发展或是重点
“十五五”产业规划中,“新质生产力”培育或仍是重点。从政策跟踪情况来看,“十五五”规划中的“新兴支柱产业”或将延续“十四五”规划的框架。2025年4月的政治局会议首次提出“打造一批新兴支柱产业”,7月的政治局会议则进一步强调“加快培育具有国际竞争力的新兴支柱产业”。此外,三中全会明确提出要“健全因地制宜发展新质生产力体制机制”“健全促进实体经济和数字经济深度融合制度”。
年初以来,高层会议及集体学习或已勾勒出“十五五”产业结构调整的部分“蓝图”。截至8月底,2025年中央政治局共开展三次集体学习,其中4月主题为“加强人工智能发展和监管”。国务院同期共组织四次集体学习,2月提出“大力促进服务消费、科技消费”,4月强调“深化科技成果转化机制改革,推动科创与产业创新融合”,8月则明确“加快服务贸易创新发展,培育外贸新动能”。
“十五五”规划涉及的行业,可能涵盖央地关键会议和文件中提及的海洋经济、“人工智能+”、低空经济等领域。2024年发布未来产业范围包括“信息技术、人工智能、航空航天、新能源、新材料、高端装备、生物医药、量子科技等”;2025年7月中央财经委第六次会议提及的海洋经济,以及政府工作报告涉及的低空经济、智能网联新能源汽车、智能机器人等,均可能成为“十五五”规划重点关注的新兴行业。
风险提示
政策变化超预期,经济变化超预期。
报告正文
一问:9月中央政治局会议,透露哪些信号?
本次9月中央政治局会议正值新一轮五年规划落地前,会议主题为研究制定国民经济和社会发展第十五个五年规划重大问题。与“十四五”规划落地前的2020年9月的政治局会议相比,本次会议更突出“人民“与“公平”、“因地制宜发展”、“扩大高水平开放”、“坚持有效市场和有为政府相结合”、“强化底线思维”等核心导向。
经济发展层面,高质量发展、新质生产力仍是核心关键词。本次会议再度强调“因地制宜”,这一方面体现出对“各地一哄而上、过度重复建设”问题的警惕,旨在引导地方发展更贴合自身实际;另一方面也从侧面暗示,“反内卷”或将成为“十五五”规划中的重要内容,助力价格指标修复。
改革开放层面,本次会议将其拆分为“坚持全面深化改革,扩大高水平开放”,并将“坚持有效市场和有为政府相结合”从“改革开放”板块中独立出来。其中,“高水平开放”的提法尤为关键——结合国务院8月以“服务贸易”为主题的学习内容,“十五五”规划或会重点丰富服务开放相关部署。同时,本次会议将“坚持有效市场和有为政府相结合”从“改革开放”板块中独立出来,或意味着“十五五”规划对“如何处理市场与政府关系”将作出更具针对性的重大安排。
风险防范层面,本次会议进一步强化“底线思维”,并明确提出“以新安全格局保障新发展格局”。这一表述清晰凸显了“安全”在经济社会发展中的重要地位,会议同时要求未来通过构建全方位安全体系,为我国社会经济稳健发展保驾护航,或指向新五年规划在产业链供应链安全、粮食安全、国防安全等领域,相关体系建设将得到进一步推进。

同时,本次9月中央政治局会议决定,二十届四中全会于10月20日至23日在北京召开。届时四中全会公报及后续公布的全文或对“十五五”规划给予更多指引。参考“十四五”规划正式落地前,十九届五中全会即审议通过了《中共中央关于制定国民经济和社会发展第十四个五年规划和二〇三五年远景目标的建议》(以下简称建议稿)。十九届五中全会结束当天,会议公报披露建议稿主要内容;四天后,建议稿原文发布,进一步阐释五年规划建议相关细节。

政治局会议后,人民日报连续推出8篇署名“钟才文”的系列文章,亦对新一轮五年规划有所指引。“钟才文”文为中央财经委员会发表重要专论的署名。系列文章发布于四中全会召开前,围绕“经济形势怎么看经济工作怎么干” 从全球视角切入,深入中国经济的内在逻辑,客观分析短期与长期经济发展态势。文章提出的“产业转型升级不是‘齐步走’,宏观数据同部分微观主体感受会有‘温差’,要通过改革与政策给力,着力缩小‘温差’…中国经济加快转型升级,将为世界各国带来前所未有的重大机遇”或意味着新的五年规划中经济产业转型、政策加码、改革支持或是重点。

二问:四中全会,可能提及的“十五五”主线?
作为全面建设社会主义现代化国家的关键五年规划,高质量发展、制度改革、产业转型升级或是五年规划的三大主线。作为党的二十大战略部署的重要一环,“十五五”与“十四五”、“十六五”共同构成向2035年基本实现社会主义现代化目标奋进的连续进程。 “十四五”是奠定基础、明确方向的开局起步阶段,“十六五”将聚焦冲刺收官。而“十五五”正处于中间节点,既是对“十四五”规划深化推进的时期,也是对2035年目标进行中期检验的关键阶段。

即便“十四五”规划中已淡化经济总量增长目标、重视经济结构发展,但为实现社会主义现代化建设目标,或仍对“十五五”期间经济增速有一定要求。长期目标看,为了实现2035年社会主义现代化目标,我国经济总量/人均国内生产总值比2020年翻一番,“十五五”和“十六五”阶段,我国或需至少保持年均4.4%左右的经济增长水平(名义GDP增速4%左右)。若2035年我国人均GDP要达到2.5万美元水平(中等发达国家水平下沿),“十五五”和“十六五”阶段名义GDP增速或至少在4.1-5.5%左右(假设人民币兑美元中间价在6-7元)。


重视经济总量增速的同时,“人民至上”、“更公平”、“强化底线思维”等会议表述或指向民生福祉、安全保障等或仍是“十五五”规划重点内容。“十四五”规划,锚定2035年基本建成社会主义现代化强国这一长期规划,将其置于五年目标之前,再分领域部署中期目标。安全保障领域在“十四五”规划中新增专门设定,与经济发展、创新驱动、民生福祉、生态环保并行。其中,民生福祉类指标数共七个、占比超过三分之一,为历次五年规划中占比最高。

二十届三中全会部署的300多项改革任务要求2029年前完成,未来五年或亦是进一步全面深化改革的关键时期。党的二十届三中全会明确部署了300多项改革任务,同时明确两个重要的时间节点,到2029年完成本决定提出的改革任务,到2035年基本实现社会主义现代化。改革任务涵盖经济体制、科技人才、绿色转型、民生保障等15个关键领域。市场化改革(如全国统一大市场建设、民营经济促进法等)、新质生产力培育(新兴产业、未来产业发展、科研体制破壁等)、绿色低碳转型(非化石能源占比25%、单位GDP碳排降65%以上)及民生制度完善(社保全国统筹、生育支持体系等)或是“十五五”期间改革的重点方向。

从五年规划的目标设定与实施逻辑来看,产业转型升级不仅是五年规划的重要组成部分,更是实现规划核心目标的“关键手段”。五年规划中,总量目标是核心,而经济结构调整目标则是实现总量目标的路径,即通过发展何种产业来推动经济增长。从“十五”计划到“十三五”规划,三次产业的比例会有预期目标,例如“十一五”和“十二五”规划分别要求服务业占比提高3个和4个百分点。自“十三五”规划起,政策更注重先进制造业发展;“十四五”规划,细化了研发经费投入、创新等目标,不再提及服务业占比指标。

三问:“十五五”规划,可能的产业亮点?
“十五五”规划中,“新质生产力”培育或仍是重点。从政策跟踪情况来看,“十五五”规划中的“新兴支柱产业”或将延续“十四五”规划的框架。2025年4月的政治局会议首次提出“打造一批新兴支柱产业”,7月的政治局会议则进一步强调“加快培育具有国际竞争力的新兴支柱产业”。此外,二十届三中全会审议通过的《中共中央关于进一步全面深化改革、推进中国式现代化的决定》,在“健全推动经济高质量发展体制机制”部分明确提出,要“健全因地制宜发展新质生产力体制机制”“健全促进实体经济和数字经济深度融合制度”,并特别突出“引导新兴产业健康有序发展”“加快推进新型工业化”。


年初以来,中央政治局和国务院组织的集体学习中,包含人工智能等科创前沿及服务消费、服务贸易等产业结构调整相关内容,或已勾勒出“十五五”产业结构调整的部分“蓝图”。截至8月底,2025年中央政治局共开展三次集体学习,其中4月主题为“加强人工智能发展和监管”,习近平总书记强调“要正视差距、加倍努力,全面推进人工智能科技创新、产业发展和赋能应用。”国务院同期共组织四次集体学习,2月提出“大力促进服务消费、科技消费”,4月强调“深化科技成果转化机制改革,推动科创与产业创新融合”,8月则明确“加快服务贸易创新发展,培育外贸新动能”。


“十五五”规划具体涉及的行业,可能涵盖央地关键会议和文件中提及的海洋经济、“人工智能+”、商业航天、低空经济等领域。2024年发布的《中共中央关于进一步全面深化改革推进中国式现代化的决定》已明确列出未来产业范围,包括“信息技术、人工智能、航空航天、新能源、新材料、高端装备、生物医药、量子科技等”;而2025年7月中央财经委第六次会议提及的海洋经济、政治局会议提出的“人工智能+”,以及政府工作报告涉及的商业航天、低空经济、智能网联新能源汽车、智能机器人等,均可能成为“十五五”规划重点关注的新兴行业。

经过研究,本文发现:
1)本次9月中央政治局会议正值新一轮五年规划落地前,会议主题为研究制定国民经济和社会发展第十五个五年规划重大问题。本次会议更突出“人民“与“公平”、“因地制宜发展”、“扩大高水平开放”、“坚持有效市场和有为政府相结合”、“强化底线思维”等核心导向。同时,会议决定,二十届四中全会于10月20日至23日在北京召开。届时四中全会公报及后续公布的全文或对“十五五”规划给予更多指引。
2)高质量发展、制度改革、产业转型升级或是新“五年规划”的三大主线。即便“十四五”规划已淡化经济总量目标、重视结构发展,但实现社会主义现代化建设目标,或仍对“十五五”经济增速有一定要求。二十届三中全会部署的300多项改革任务要求2029年前完成,或指向未来五年亦是进一步全面深化改革的关键时期。从五年规划的目标设定与实施逻辑来看,产业转型升级不仅是五年规划的重要组成部分,更是实现规划核心目标的“关键手段”。
3)年初以来,高层会议及集体学习或已勾勒出“十五五”产业结构调整的部分“蓝图”。截至8月底,2025年中央政治局共开展三次集体学习,其中4月主题为“加强人工智能发展和监管”。国务院同期共组织四次集体学习,4月强调“深化科技成果转化机制改革,推动科创与产业创新融合 “十五五”规划涉及的行业,可能涵盖央地关键会议和文件中提及的海洋经济、“人工智能+”、低空经济等领域。
风险提示
1)经济变化超预期。海内外形势变化使内需修复偏慢。
2)政策变化超预期。稳增长政策可能会影响内需修复的斜率。