
西門子能源的燃氣輪機訂單已排到2030年,SK海力士的HBM產能提前一年售罄。一邊是報價單上的數字瘋漲並且原廠庫存見底;一邊是供需缺口高達30GW,三大巨頭把產能鎖死到2028年以後。
這兩條看似八竿子打不着的產業鏈,正同時死死“掐住”AI時代的喉嚨。存儲芯片負責給算力裝“腦子”,燃氣輪機負責給數據中心供“心臟”,都缺貨,都漲價。問題來了——到底哪個纔是當下最硬的通貨?
存儲芯片:從庫存週期到超級週期
深圳華強北從業26年的張宇林感嘆:“以前內存漲四五倍就會掉頭,現在漲了十多倍,從未見過。”他的感受印證了TrendForce數據:部分DDR4內存條價格從2025年初的3.2美元飆升至年末的64.5美元,漲幅高達1922.8%。這已不是普通庫存週期波動,而是AI驅動的結構性“逼空行情”。

目前單臺AI服務器對DRAM的需求量是普通服務器的8到10倍,目前已消耗全球53%的內存月產能。更重要的是,AI訓練對存儲的要求從“容量驅動”轉向“容量+帶寬+延遲”的綜合性能驅動。高帶寬內存(HBM)作爲AI服務器的“性能天花板”,需求井噴——SK海力士2026年HBM產能已提前售罄,交貨週期長達52周以上。
供給端收縮同樣劇烈。三星、SK海力士、美光三大原廠將80%以上的先進產能優先分配給高毛利的HBM和高端DDR5,導致成熟產能大幅縮減。TrendForce數據顯示,2025年DRAM行業平均庫存週期降至10周,接近12周安全閾值,其中原廠庫存僅剩2-4周,處於極度緊張狀態。
價格傳導正在全產業鏈蔓延。2025年9月,閃迪NAND漲價50%;11月,三星32GB DDR5內存模組從149美元躍升至239美元,漲幅60.4%;2026年1月,SK海力士全線漲價20%至60%。該公司在2月的投資者會議上明確表示:“今年沒有一家客戶的需求能夠完全得到滿足。”
這輪超級週期的持續性超出預期。平安證券認爲,本輪存儲週期的強度和持續性有望超過上一輪。業內普遍預期,價格上漲核心週期將持續至2026年底,產業高景氣度至少延續至2027年;HBM賽道要到2028年初纔可能迎來價格拐點。
燃氣輪機:AI數據中心的“動力心臟”陷入產能困局
如果說存儲芯片是AI算力的“記憶中樞”,燃氣輪機就是支撐這一切的“動力心臟”。然而,這顆心臟的供應正面臨前所未有的瓶頸。

西門子能源2026財年第一財季財報顯示:截至2025年底,公司積壓的燃氣輪機訂單高達600億歐元,創歷史新高。公司總裁表示:“燃氣輪機交付時間已排到2029年、2030年,2028年供應也十分有限。”GE Vernova截至2025年底的燃氣輪機訂單規模大幅提升至83GW;三菱重工因訂單激增,計劃兩年內將產能翻倍。據財通證券測算,2025年全球重型燃氣輪機意向訂單超80GW,但實際可交付產能僅約50GW,供需缺口高達30GW以上。
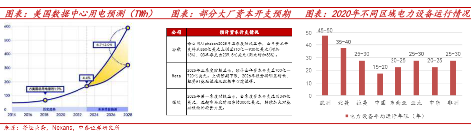
這一缺口的背後,是AI數據中心對電力的飢渴需求。根據IEA預測,2024至2030年全球數據中心用電量將從約4150億千瓦時增長至9450億千瓦時,複合增速約15%。AI超大規模數據中心容量可達100兆瓦或更高,年耗電量相當於十萬戶家庭用電規模。美國電網的老化與體制分散進一步加劇電力缺口——2024年美國僅建成55.5英里高壓輸電線路,創2010年以來最低水平。
燃氣輪機的不可替代性在此刻凸顯:建設週期僅12-18個月,遠優於核電、水電5-10年的開發週期;聯合循環機組可用率超95%,能夠快速啓停以平抑新能源發電波動性;碳排放相比傳統火電降低60%,契合全球“雙碳”趨勢。這些特性使其成爲AI數據中心供電的“最優解”。
問題在於,燃氣輪機行業的供給彈性極低。全球80%以上的重型燃機訂單集中在西門子能源、GE Vernova、三菱重工三巨頭手中,三家的供應商高度重疊。即使下游需求爆發,上游供應鏈擴產週期也需要3-5年,根本無法匹配需求增速。瑞銀在2026年2月的研報中指出,美國AI數據中心電力需求激增導致約46GW燃氣輪機裝機缺口,而西方企業產能受限,中國燃氣輪機企業有可能成爲替代供應方。
供需緊張度對比:燃氣輪機缺口更爲嚴峻
從絕對缺口看,燃氣輪機的供需失衡更爲嚴峻。存儲芯片雖然價格漲幅驚人,但原廠仍有擴產空間——SK海力士、三星、美光均計劃在2026年增加資本開支,重點投向HBM等先進製程。TrendForce預計,2026年三大DRAM原廠晶圓總產出將同比增長約5%達1800萬片。此外,長鑫科技、長江存儲等國產廠商的產能擴張也在加速,有望在一定程度上緩解供應壓力。
燃氣輪機的供給剛性則更爲突出。三巨頭訂單已排產至2028-2030年,且核心零部件如渦輪葉片的製造涉及高溫合金、精密鑄造等極高技術壁壘,全球僅美國PCC和HWM兩家超級巨頭壟斷。即使主機廠有意擴產,上游供應鏈的產能瓶頸也難以在短期內突破。三菱重工計劃兩年內產能翻倍,但這一目標的實現程度仍存不確定性。
從需求持續性看,兩條產業鏈均具備長期邏輯。存儲芯片的需求與AI算力增長深度綁定,只要大模型訓練和推理持續擴張,對HBM、DDR5的需求就不會衰減。燃氣輪機的需求則來自多重驅動:AI數據中心供電、能源轉型補位、電網升級剛需。即便AI熱潮有所降溫,全球能源轉型和電網升級的長期需求仍將支撐燃機市場。
從國產化機遇看,兩條產業鏈均存在結構性機會。存儲芯片領域,長鑫科技IPO擬募資295億元用於DRAM產線升級,長江存儲推進3D NAND產能爬坡,通富微電定增44億加碼存儲封測,佰維存儲晶圓級封測項目亦在推進。不過,新產能落地普遍要到2027年下半年,短期供需緊張難解。國產廠商有望憑藉自主可控邏輯實現份額提升。燃氣輪機領域,東方電氣、上海電氣、哈爾濱電氣三大集團已實現F級50MW、300MW級重型燃機的自主研製,國產燃機出海正當時。
綜合以上分析,當前燃氣輪機產業鏈的供需緊張程度略高於存儲芯片。核心判斷依據有三:第一,供給剛性更強。存儲芯片原廠仍有擴產空間,且國產替代正在加速;燃氣輪機主機廠和上游零部件供應商的擴產週期長達3-5年,短期內幾無彈性。第二,產能鎖定時間更長。存儲芯片的交貨週期雖長(HBM約52周),但燃氣輪機的訂單已排產至2029-2030年,產能鎖定時間遠超存儲芯片。第三,替代方案更少。存儲芯片領域,DDR4、DDR5、HBM之間存在一定替代關係,且國產廠商正在崛起;燃氣輪機領域,風電、光伏、核電等替代方案的開發週期過長,無法在短期內填補AI數據中心的電力缺口。
但這並不意味着存儲芯片的投資價值遜色。恰恰相反,存儲芯片的價格彈性更大,業績爆發更爲直接。SK海力士2025財年營業利潤率高達49%,創下歷史紀錄。對於投資者而言,兩條產業鏈均處於高景氣週期,只是邏輯略有不同——存儲芯片更像“週期成長股”,燃氣輪機更像“稀缺資源股”。
無論如何,一個清晰的趨勢已經形成:在AI算力狂飆突進的時代,那些看似“不起眼”的上游零部件,正在成爲產業鏈中最具話語權的環節。存儲芯片與燃氣輪機的供需失衡,不過是這一宏大敘事的開端。