【首席視野】熊園:緊盯12月三大會議
熊園、朱慧(熊園 系國盛證券首席經濟學家、中國首席經濟學家論壇理事)
我們定期對每半月重大政策進行跟蹤:1)中央、部委重要會議與政策;2)地方政策;3)行業與產業政策。本期爲近半月(2025.11.10-11.23)綜述。
繼續發力穩經濟,謀劃重大項目、促消費多聚焦汽車。

報告摘要:
一、重要會議與政策:細化“十五五”;開放物流數據、促民間投資。
1、重要會議:聚焦“十五五”新質生產力、重大項目、積極財政政策。
>11.22總理出席G20峯會並就“包容和可持續經濟增長”議題發表講話,聚焦協同應對世界經濟增長乏力、分歧矛盾等焦點問題,呼籲“堅定維護自由貿易,建設開放型世界經濟;堅持求同存異,積極尋找利益最大公約數,通過平等協商妥處紛爭摩擦,推動解決各自合理關切”。
>11.16總書記《求是》發表重要文章《因地制宜發展新質生產力》,是總書記2023年9月至2025年4月期間有關重要論述的節錄,當下旨在推動更好理解和落實“十五五”時期因地制宜發展新質生產力,包括“各地要堅持從實際出發,根據本地的資源稟賦、產業基礎、科研條件等,有選擇地推動新產業、新模式、新動能發展”。
>11.14國常會研究部署深入實施“兩重”建設工作,要求把“兩重”建設放在“十五五”全局中謀劃和推進,突出“戰略性、前瞻性、全局性”,也要健全項目實施機制,包括強化資金支持,強化項目和資金匹配,“積極撬動超長期貸款、政策性金融等資金,引導更多民間資本參與”,關注2026年全國兩會後發佈“十五五”規劃綱要全文,應會明確規劃期重大項目“清單”。此外,本次國常會要求“增強供需適配性”以進一步促消費,包括加快新技術新模式創新應用,積極支持企業擴大特色、高品質消費品供給,培育消費新場景新業態,豐富消費金融產品和服務。
>11.14財政部就“十五五”如何發揮積極財政政策作用接受專訪,堅持力度要給足、發力要精準、政策要協同,具體包括:根據形勢變化,合理確定赤字率和舉債規模;將財政資源精準投向現代化產業體系、科技、農業農村等重點領域;圍繞擴大內需這一戰略基點,從大力提振消費、擴大有效投資、加快推進統一大市場建設三個方面發力等。
>11.11央行發佈三季度貨幣政策執行報告,基本延續此前表述,也有一些新變化,包括重提“做好逆週期和跨週期調節”、新增“完善中央銀行制度,暢通貨幣政策傳導機制”等。本次專欄對貨幣政策框架相關內容做了詳細討論:科學看待金融總量指標、貨幣與基礎貨幣的關係及未來演化、保持合理的利率比價關係等,對於理解央行貨幣政策框架變遷具有重要意義。往後看,貨幣寬鬆還是大方向,降準降息可期、節奏上“相機抉擇”,預計2026年一季度之前大概率會降,緊盯基本面變化。
>其他可關注:11.21住建部召開全國城市更新工作推進會;11.11發改委召開民營企業座談會,本次重點聚焦企業對於發展服務業的意見建議;11.11商務部作學習貫徹二十屆四中全會精神專題報告。
2、部委政策:推動新能源集成融合、物流數據開放互聯、促民間投資。
>11.12國家能源局發佈《關於促進新能源集成融合發展的指導意見》,加快推動新能源多維度一體化開發,支持有條件地區探索打造100%新能源基地,同時大力推動新能源與多產業協同發展,包括產業鏈“以綠制綠”、傳統產業協同優化、新興產業融合互促等。
>11.10發改委印發《關於推動物流數據開放互聯 有效降低全社會物流成本的實施方案》,屬於推動全國統一大市場的配套舉措,發佈首張物流公共數據共享開放清單,明確十大類物流數據將向社會共享開放。
>11.10國務院辦公廳印發《關於進一步促進民間投資發展的若干措施》,圍繞擴大市場準入、促進公平競爭、優化融資支持等方面提出13項舉措,首次明確對各地方規模較小、具有盈利空間的城市基礎設施領域新建項目,鼓勵民間資本參與建設運營。其他包括:支持民間資本參與低空經濟、商業航天等領域;嚴禁在招標採購中對民企設置不合理限制;加大政府採購對中小企業支持並推動金融資源精準服務民企。
>其他可關注:11.12市場監管總局發佈首批計量支撐新質生產力“十大重點項目”,圍繞新一代信息技術、人工智能、航空航天、新能源、生物醫藥、量子科技等重點產業;11.10發改委、國家能源局聯合印發《關於促進新能源消納和調控的指導意見》。
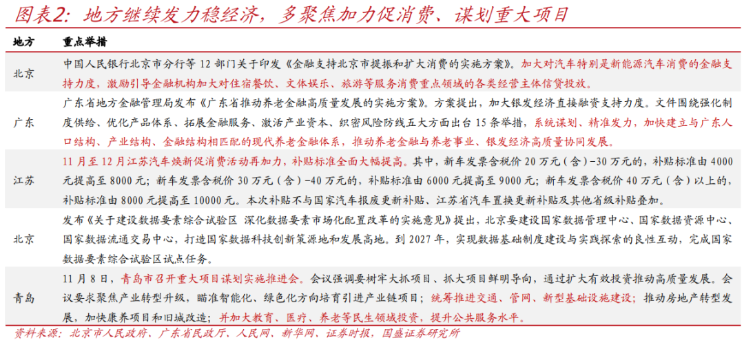
二、地方政策:繼續發力穩經濟,謀劃重大項目、促消費多聚焦汽車。
近期地方繼續發力穩經濟,謀劃重大項目、促消費多聚焦汽車消費。其中,北京發佈金融支持提振和擴大消費方案,加大對汽車尤其是新能源汽車金融支持力度,江蘇也繼續加碼汽車消費、補貼標準全面大幅提高;青島召開重大項目謀劃實施推進會,“大抓項目、抓大項目”,包括:瞄準智能化、綠色化方向培育引進產業鏈項目;統籌推進交通、管網、新基建建設;加快康養項目和舊城改造;加大民生領域投資等。
三、行業政策:“真金白銀”促地產消費;推動繭絲綢“東綢西固”。
1、各地繼續松地產,杭州、張家界加碼“真金白銀”補貼、惠州全面放寬落戶。其中,杭州、張家界繼續“真金白銀”加碼購房補貼,杭州每套房補貼3萬元,張家界100%補貼契稅;惠州全面放寬落戶,持有本地住房的非本市戶籍人員可申請落戶,且符合條件的可隨遷落戶。
2、11.17商務部等聯合開展繭絲綢產業“東綢西固”工作,統籌東中西部繭絲綢資源稟賦和產業基礎,形成繭絲綢產業“東部創新引領、中西部產能支撐、東西部協同互補”新格局。目標2028年,突破智能繅絲、機器選繭、綠色印染等10項關鍵技術,總產值突破3000億元。
一、重要會議與政策:細化“十五五”;開放物流數據、促民間投資。
1、重要會議:聚焦“十五五”新質生產力、重大項目、積極財政政策。
國務院:出席G20峯會、聚焦包容和可持續經濟增長
事件:11月22日,總理出席G20峯會,就“包容和可持續經濟增長”議題發表講話。
主要內容:當前,世界經濟再次面臨巨大挑戰,單邊主義、保護主義甚囂塵上,各種經貿限制和對立對抗增多。各方利益訴求存在差異、全球合作機制存在不足是阻礙國際社會團結比較突出的原因。二十國集團應當正視存在的問題,探尋解決之道,推動各方重回團結協作的正軌。面對世界經濟復甦乏力,要堅持和衷共濟,堅定維護自由貿易,建設開放型世界經濟。面對分歧矛盾,要堅持求同存異,積極尋找利益最大公約數,通過平等協商妥處紛爭摩擦,推動解決各自合理關切。
住建部:全國城市更新工作推進會召開
事件:11月21日,住建部召開全國城市更新工作推進會。
主要內容:要着力在規劃、資金、運營、治理四方面下功夫,因地制宜、探索創新,持續推進城市更新行動。下功夫編制好城市更新專項規劃,建立城市體檢與城市更新一體化推進機制。加快建立健全與城市高質量發展相適應的政策和制度體系,構建城市更新法規和標準體系,建立統計調查制度,強化數智賦能,提升城市更新信息化水平。
中共中央:總書記《求是》發文《因地制宜發展新質生產力》
事件:11月16日,《求是》發表總書記重要文章《因地制宜發展新質生產力》。
主要內容:這是總書記2023年9月至2025年4月期間有關重要論述的節錄。文章強調,“十五五”時期,必須把因地制宜發展新質生產力擺在更加突出的戰略位置,以科技創新爲引領、以實體經濟爲根基,加快建設現代化產業體系。各地要堅持從實際出發,根據本地的資源稟賦、產業基礎、科研條件等,有選擇地推動新產業、新模式、新動能發展,加快推動作爲經濟增長和就業收入基本依託的傳統產業改造升級,推動新舊發展動能平穩接續轉換。
簡評:是總書記2023年9月至2025年4月期間有關重要論述的節錄,當下旨在推動更好理解和落實“十五五”時期因地制宜發展新質生產力,包括“各地要堅持從實際出發,根據本地的資源稟賦、產業基礎、科研條件等,有選擇地推動新產業、新模式、新動能發展”。
財政部:詳解“十五五”時期積極財政政策發力方向
事件:11月14日,財政部就“十五五”時期如何發揮積極財政政策作用接受專訪。
主要內容:“十五五”時期財政政策將堅持力度要給足、發力要精準、政策要協同。具體包括:根據形勢變化,合理確定赤字率和舉債規模,組合運用多種政策工具;將財政資源精準投向現代化產業體系、科技、農業農村等重點領域;並加強與其他政策的協調配合。同時,財政政策將圍繞擴大內需這一戰略基點,從大力提振消費、擴大有效投資、加快推進統一大市場建設三個方面發力,通過統籌用好專項債券、超長期特別國債等資金,鼓勵吸引民間資本參與重大項目建設,以推動供需動態平衡,暢通經濟良性循環。
國常會:研究部署“兩重”建設與促進消費工作
事件:11月14日,國常會研究部署“兩重”於促消費工作。
主要內容:會議研究深入實施國家重大戰略、重點領域安全能力建設(“兩重”建設)工作,強調要把“兩重”建設放在“十五五”全局中謀劃和推進,強化人工智能融合賦能,引導更多民間資本參與。會議同時部署增強消費品供需適配性政策措施,要求以消費升級引領產業升級,強化人工智能融合賦能開發新產品,培育消費新場景新業態,完善認證體系,推動供需更高水平動態平衡。
簡評:要求把“兩重”建設放在“十五五”全局中謀劃和推進,突出“戰略性、前瞻性、全局性”,也要健全項目實施機制,包括強化資金支持,強化項目和資金匹配,“積極撬動超長期貸款、政策性金融等資金,引導更多民間資本參與”,關注2026年全國兩會後發佈“十五五”規劃綱要全文會,應會明確規劃期重大項目“清單”。此外,本次國常會要求“增強供需適配性”以進一步促消費,包括加快新技術新模式創新應用,積極支持企業擴大特色、高品質消費品供給,培育消費新場景新業態,豐富消費金融產品和服務。
商務部:學習貫徹二十屆四中全會精神並部署商務領域重點工作
事件:11月11日,商務部作學習貫徹黨的二十屆四中全會精神專題報告。
主要內容:會議強調要立足商務工作“三個重要”定位,圍繞“十五五”規劃部署,在大力提振消費、穩步擴大制度型開放、積極擴大自主開放、推動貿易創新發展、拓展雙向投資合作空間、高質量共建“一帶一路”等方面出臺更多細化措施,高質量編制商務領域系列專項規劃,以商務工作實效服務中國式現代化建設。
發改委:召開民營企業座談會
事件:11月11日,發改委主持召開民營企業座談會。
主要內容:會議圍繞“十五五”規劃《綱要》編制,重點聽取企業對加快發展服務業的意見建議。將按照黨的二十屆四中全會部署,深入實施服務業擴能提質行動,推進現代服務業與先進製造業、現代農業深度融合,促進生產性服務業向專業化高端化延伸、生活性服務業向高品質多樣化發展,並在規劃編制中吸收採納企業合理建議,爲民營企業發展創造更好條件。
央行:三季度貨幣政策報告
事件:11月11日,央行發佈《2025年第三季度中國貨幣政策執行報告》。
簡評:本次報告定調基本延續此前Q2報告、Q3貨政例會、金融工作報告等的表述,包括“實施好適度寬鬆的貨幣政策;強化宏觀政策取向一致性”等,但也有一些新變化,包括重提“做好逆週期和跨週期調節”、新增“完善中央銀行制度,構建科學穩健的貨幣政策體系和覆蓋全面的宏觀審慎管理體系,暢通貨幣政策傳導機制”等。本次報告還設專欄對貨幣政策框架相關內容做了詳細討論,包括科學看待金融總量指標、貨幣與基礎貨幣的關係及未來演化、保持合理的利率比價關係等,對於理解央行貨幣政策框架的變遷具有重要意義。往後看,維持我們年度策略報告(《乘勢而上—2026年經濟與資產展望》)的觀點:貨幣寬鬆還是大方向,降準降息可期、節奏上“相機抉擇”(我們預計2026 年一季度之前大概率會降),緊盯基本面的變化。
2、部委政策:推動新能源集成融合、物流數據開放互聯、促民間投資。
國家能源局:促進新能源集成融合發展
事件:11月12日,國家能源局發佈《關於促進新能源集成融合發展的指導意見》。
主要內容:《意見》提出要加快推動新能源多維度一體化開發,支持有條件地區探索打造100%新能源基地,推進主要流域水風光一體化開發。同時要求大力推動新能源與多產業協同發展,通過產業鏈“以綠制綠”、與傳統產業協同優化、與新興產業融合互促,構建與新能源特性相匹配的新型產業用能體系。目標是到2030年使集成融合發展成爲新能源重要發展方式,提升新能源可靠替代水平和市場競爭力。
工信部等:發佈首批計量支撐新質生產力發展十大重點項目
事件:11月12日,市場監管總局與工業和信息化部聯合發佈首批計量支撐產業新質生產力發展“十大重點項目”。
主要內容:項目圍繞新一代信息技術、人工智能、航空航天、新能源、生物醫藥、量子科技等重點產業,旨在構建覆蓋十大戰略性領域的計量技術支撐體系,爲新質生產力發展提供計量基礎支撐。
發改委等:促進新能源消納和調控
事件:11月10日,發改委、國家能源局聯合印發《關於促進新能源消納和調控的指導意見》。
主要內容:《指導意見》旨在提升電力系統對新能源的接納、配置和調控能力,提出到2030年基本建立協同高效的多層次新能源消納調控體系,滿足全國每年新增2億千瓦以上新能源合理消納需求。核心舉措包括:分類引導新能源開發與消納,劃分爲5類並明確施策要求;增強新型電力系統適配能力,統籌推進調節能力與電網平臺建設;完善全國統一電力市場體系,通過市場化機制促進消納;並強化技術創新與全週期監測預警,確保新能源在大規模開發的同時實現高質量消納。
發改委等:推動物流數據開放互聯
事件:11月10日,發改委等聯合印發《關於推動物流數據開放互聯 有效降低全社會物流成本的實施方案》。
主要內容:方案旨在推動建立物流數據資源開放互聯機制,同時發佈我國首張物流公共數據共享開放清單,明確十大類物流數據將向社會共享開放。通過促進物流數據高效流通與利用,爲構建全國統一大市場提供支撐,實現有效降低全社會物流成本的目標。
國務院辦公廳:進一步促進民間投資發展13條
事件:11月10日,國務院辦公廳印發《關於進一步促進民間投資發展的若干措施》。
主要內容:文件圍繞擴大市場準入、促進公平競爭、優化融資支持等方面提出13項舉措。其中首次明確對各地方規模較小、具有盈利空間的城市基礎設施領域新建項目,鼓勵民間資本參與建設運營。其他重點措施包括:在鐵路、核電等需國家審批項目中專項論證民間資本可行性;支持民間資本參與低空經濟、商業航天等領域;嚴禁在招標採購中對民營企業設置不合理限制;加大政府採購對中小企業支持並推動金融資源精準服務民營企業,支持符合條件的項目發行基礎設施REITs。
二、地方政策:繼續發力穩經濟,謀劃重大項目、促消費多聚焦汽車。
近期地方繼續發力穩經濟,謀劃重大項目、促消費多聚焦汽車消費。其中,北京發佈金融支持提振和擴大消費方案,加大對汽車尤其是新能源汽車金融支持力度,江蘇也繼續加碼汽車消費、補貼標準全面大幅提高;青島召開重大項目謀劃實施推進會,“大抓項目、抓大項目”,包括:瞄準智能化、綠色化方向培育引進產業鏈項目;統籌推進交通、管網、新基建建設;加快康養項目和舊城改造;加大民生領域投資等。

三、行業政策:“真金白銀”促地產消費;推動繭絲綢“東綢西固”。
1、各地繼續松地產,杭州、張家界加碼“真金白銀”補貼、惠州全面放寬落戶。其中,杭州、張家界繼續“真金白銀”加碼購房補貼,杭州每套房補貼3萬元,張家界100%補貼契稅;惠州全面放寬落戶,持有本地住房的非本市戶籍人員可申請落戶,且符合條件的可隨遷落戶。

2、11.17商務部等聯合開展繭絲綢產業“東綢西固”工作,統籌東中西部繭絲綢資源稟賦和產業基礎,形成繭絲綢產業“東部創新引領、中西部產能支撐、東西部協同互補”新格局。目標2028年,突破智能繅絲、機器選繭、綠色印染等10項關鍵技術,總產值突破3000億元。












