【首席視野】趙偉:美方視角下的特朗普關稅策略
趙偉、陳達飛、趙宇、王茂宇、李欣越(趙偉系申萬宏源證券首席經濟學家、中國首席經濟學家論壇理事)
10月特朗普關稅威脅再起,中方從容應對。本文從美方視角出發,客觀梳理美國政界對特朗普關稅策略的評價,爲理解美國關稅未來可能取向提供框架化參考。
一、美方視角,中國關稅策略出現了哪些調整?
此次關稅局勢升級源自9月以來美國針對中國採取的的非關稅措施。9月30日,美國商務部工業與安全局(BIS)公佈了“50%規則”,該規則將出口管制範圍從實體清單、軍事最終用戶清單上的企業,擴展至所有由這些實體直接或間接持有50%及以上股權的關聯公司;10月9日,中國商務部出臺稀土出口管制措施;10月10日,特朗普在社交媒體上作出激烈反應,包括威脅加徵100%關稅,對關鍵軟件實施出口管制,取消原定在韓國APEC峯會期間舉行的中美元首會晤,但北京時間10月11日,特朗普改口稱並未正式取消會面。

美國政策層認爲今年中國關稅策略出現兩點新變化。一是中方以戰術性協議換取戰略發展空間,包括Tiktok、農產品採購等,這些舉措不損害中方核心利益,但可滿足特朗普的利益訴求。大西洋理事會與布魯金斯學會在對貿易衝突1.0的評估中強調,採購承諾並不觸及他國產業補貼與體制性安排,被視爲低成本、可逆的戰術性舉措;二是與貿易衝突1.0相比,中方主動性加強,包括停止購買美豆,在會晤前主動創設議題和談判籌碼。RFF(資源未來研究所)在10月的文章中強調了稀土管制的信號效應及其在談判中的作用。
出口管制措施引起美國兩黨普遍擔憂及警惕。今年4月中方首次出臺稀土出口管制措施,主要針對的是境內出口經營者行爲;10月的出口管制新措施將域外適用首次寫入條文。美國戰略與國際研究中心(CSIS)在10月9日的文章中認爲此次調整是長期策略的急劇升級,標誌着中國的出口管制策略發生了質的變化,從防守性的境內管控,轉向了主動地塑造全球供應鏈;衆議院對華特設委員會的共和黨主席 Moolenaar與民主黨領袖 Krishnamoorthi在10月呼籲採取行動鞏固美國供應鏈。
二、美國戰略層認爲,特朗普關稅策略的缺陷?
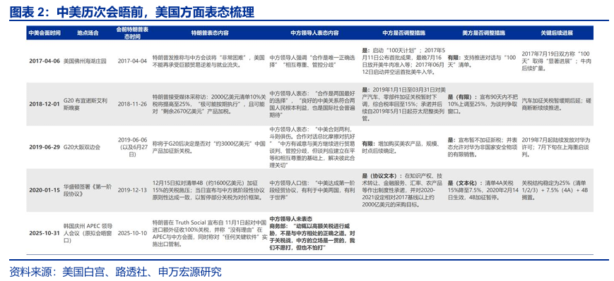
會晤前釋放強硬表態是特朗普慣用戰術策略、旨在增加談判籌碼。歷史上有四次中美元首會晤的案例,分別是2017年4月海湖莊園會晤、2018年G20會晤,2019年G20會晤,2020年一階段協議達成。2018年12月1日,中美於布宜諾斯艾利斯舉行G20會晤,特朗普於11月26日表態稱極可能將2000億清單關稅由10%調至25%,威脅對剩餘2670億美元產品加稅。會晤後,中方下調對美汽車關稅,增加農產品採購,美國方面則暫停關稅上調。特朗普一般在會前1至2周釋放強硬信號,迫使談判對手做出調整,但今年中方的應對策略與1.0並不相同。

美國以Cato、AEI、PIIE爲代表的智庫批評對等關稅設計存在缺陷,經濟上得不償失,不適合作爲交易槓桿。一是錯誤激勵,對等關稅先天存在法律缺陷,將可能鼓勵企業拖延貿易行爲,等關稅豁免、等法院判決。里士滿聯儲2025年8月的研究中表示,許多企業在關稅環境多變時“延遲訂單”、“先消化庫存”,“希望關稅下降或更明朗”,也用保稅倉等手段推遲實際上繳關稅的時間;二是可持續性差,高關稅天然不可長期維持。AEI在2025年4月的文章中稱政府估算的關稅稅率高出正常水平數倍;三是誤傷本國供應鏈,American Compass今年3月發文建議區分中間品與關鍵零部件,避免傷害美國本土產業鏈;四是談判中被當做討價還價工具,他國的口頭承諾即可換來美國關稅減讓。PIIE在2025年8月的研究中評價對等關稅設計在政治上可展示強硬,但經濟與規則層面得不償失。5月13日,參議院舒默批評特朗普稱,美國下調關稅,卻幾乎一無所獲。
美國戰略層建議非關稅、定點手段,弱化對廣譜高關稅的依賴,在關鍵環節保留條件性關稅。包括:1)窄而深、穿透式的出口管制清單。CSIS、CNAS等長期主張對少數關鍵技術及部件實施窄範圍、高強度管控;2)擴大正向激勵制度,包括貿易優惠、稅收優惠、研發及投資激勵等措施。單靠制裁和高關稅存在副作用大、可持續性差,大西洋理事會(Atlantic Council)今年提出正向經濟治國藍圖,參議院外事委員會主席Risch主導的正向激勵擴容方案已納入年度法案討論;3)強力反規避。進步派與產業派(CAP、EPI等)都支持加快反傾銷、反補貼調查,擴大反規避工具,限制換殼及轉運等行爲,以執法替代普遍性關稅。4)現有的301、232關稅的定點擴圍。減少對本土中間品與資本品的誤傷。CSIS 在9月的文章裏指出,如果要替代或收縮寬口徑的IEEPA關稅,應回到現有法定工具(如232、301)並精確使用。
三、美國政界認爲,應與中國達成什麼樣的貿易協議?
美國政界的一般關注點在於戰略與安全問題,與特朗普偏好顯性、可見的談判成果存在差異。特朗普傾向於要求他國對美國投資、採購換關稅,以彰顯談判成果;聚焦經濟議題,對外交與安全問題關注較低,CSIS、Foreign Policy以及Foreign Affairs等把特朗普2.0的外交路線描述爲更交易化(transactional)、偏重經濟得分,與傳統安全同盟優先的外交差距較大。特朗普對中國臺灣也持有非傳統觀點,將中國臺灣視爲半導體領域的競爭對手。2025年4月,特朗普要求TSMC在美國投資設廠,否則可能將被徵收100%關稅。
美國政界批評特朗普僅考慮短期交易,放棄長期戰略利益。一是批評特朗普將出口管制、國家安全作爲交易籌碼,認爲戰略安全不應納入談判。衆議院外國事務委員會Meeks與對華委員會民主黨領袖Krishnamoorthi在今年7月聯名致函,提出半導體等出口管制不應淪爲談判籌碼,反對在對華談判中用放松管制換取交易成果;二是反對以農產品採購協議換取美國在技術與國家安全措施上的放鬆,農業僅代表特朗普個人政治利益;三是反對投資換關稅豁免,反對放鬆對華資金准入。參議院多名議員在今年7月30日聯名警告,反對暫停關鍵技術出口限制,強調不可用“象徵性勝利”交換美國在技術安全上的核心利益。共和黨主導的衆議院對華委員會也公開反對放鬆對華投資限制,主席Moolenaar在10月4日就媒體披露的“中方以大額對美投資交換放鬆安全限制與關稅”的提議公開表態,強調不得放寬投資准入標準。
美國政界批評特朗普僅考慮短期交易,放棄長期戰略利益。一是批評特朗普將出口管制、國家安全作爲交易籌碼,認爲戰略安全不應納入談判。衆議院外國事務委員會Meeks與對華委員會民主黨領袖Krishnamoorthi在今年7月聯名致函,提出半導體等出口管制不應淪爲談判籌碼,反對在對華談判中用放松管制換取交易成果;二是反對以農產品採購協議換取美國在技術與國家安全措施上的放鬆,農業僅代表特朗普個人政治利益;三是反對投資換關稅豁免,反對放鬆對華資金准入。參議院多名議員在今年7月30日聯名警告,反對暫停關鍵技術出口限制,強調不可用“象徵性勝利”交換美國在技術安全上的核心利益。共和黨主導的衆議院對華委員會也公開反對放鬆對華投資限制,主席Moolenaar在10月4日就媒體披露的“中方以大額對美投資交換放鬆安全限制與關稅”的提議公開表態,強調不得放寬投資准入標準。
非協議狀態對美國更不利,特朗普存在儘快達成協議的壓力。中美雖未達成正式協議,但藉助貿易談判窗口期,中方事實上達成了關稅緩和的效果。無協議的經濟代價又主要由美方承擔:農產品訂單驟減、投資不確定性加重等,倒逼特朗普儘快達成可驗證的協議安排。早在5月13日,參議院民主黨領袖舒默表態稱,特朗普降低關稅卻幾乎一無所獲。美中貿易委員會(USCBC)2025年7月的會員調查顯示,企業把關稅削減列爲中美雙邊談判的首要訴求,多數企業暫緩新增投資。美國伊利諾伊大學研究發現,美國大豆6月至8月對華裝船量幾乎爲零,1月至8月對華出口僅2.18億蒲式耳,顯著低於2024年節奏。與此同時,巴西大豆在2025年1月至8月創下了對華出口量的最高紀錄。
大型經貿協議不符合美國利益,中美之間可能不會出現“第二階段協議”式大規模交易,雙方可能僅能達成小型貿易協議。美國智庫及政界反對與中方進行大型交易協議(Grand Bargain),因在此類協議中,美國可能需做出地緣承諾來換取經貿利益。CSIS在10月6日的公開文章中呼籲,“大型交易”不符合美方利益,談判國可能會要求不該進入交易清單的承諾。小型貿易安排可能更符合實際,一是中美雙邊高層對話數量遠少於貿易衝突1.0時期、二是小型協議更可執行,雖然戰略意義有限,但可提供階段性緩和。
風險提示
1、地緣政治衝突升級。俄烏衝突尚未終結,地緣政治衝突可能加劇原油價格波動,擾亂全球“去通脹”進程和“軟着陸”預期。
2、美國經濟放緩超預期。關注美國就業、消費走弱風險。
3、美聯儲超預期轉“鷹”。若美國通脹展現出更大韌性,可能會影響美聯儲未來降息節奏。











