3月19日早盘,A股整体承压,算力租赁板块盘初冲高,逆市走强。相关ETF方面,同指数规模最大通信ETF华夏(515050)低开后震荡回升;同类费率最低创业板人工智能ETF华夏(159381)、云计算ETF华夏(516630)盘中一度翻红。截至10:14,铜牛信息涨超10%,华工科技、东方国信、润泽 科技、协创数据、航宇微、新易盛、天孚通信等多股上涨。
3月18日,阿里云发布公告:因全球AI需求爆发、供应链涨价,阿里云AI算力、存储等产品最高涨价34%。其中,平头哥真武810E等算力卡产品上涨5%-34%,文件存储产品CPFS(智算版)上涨30%。据称,阿里的MaaS业务百炼在今年1-3月创下了历史最高增速。阿里云正在将紧缺的AI算力资源向Token业务倾斜。
华西证券认为,2026年是国产算力的放量大年。从SeedDance到Openclaw,Token消耗以指数级增长,将进一步带来算力供给紧缺,且随着NV相关政策,国产算力将迎来放量,阿里云从年初取消折扣到目前开始涨价,从侧面印证了Agent加速落地后,Token消耗量的持续提升。今年以来,海外亚马逊、谷歌,国内网宿、腾讯云、阿里云等云厂相继涨价,Agent爆发带来需求大幅扩张,云涨价会持续演绎,全球云计算进入涨价周期。
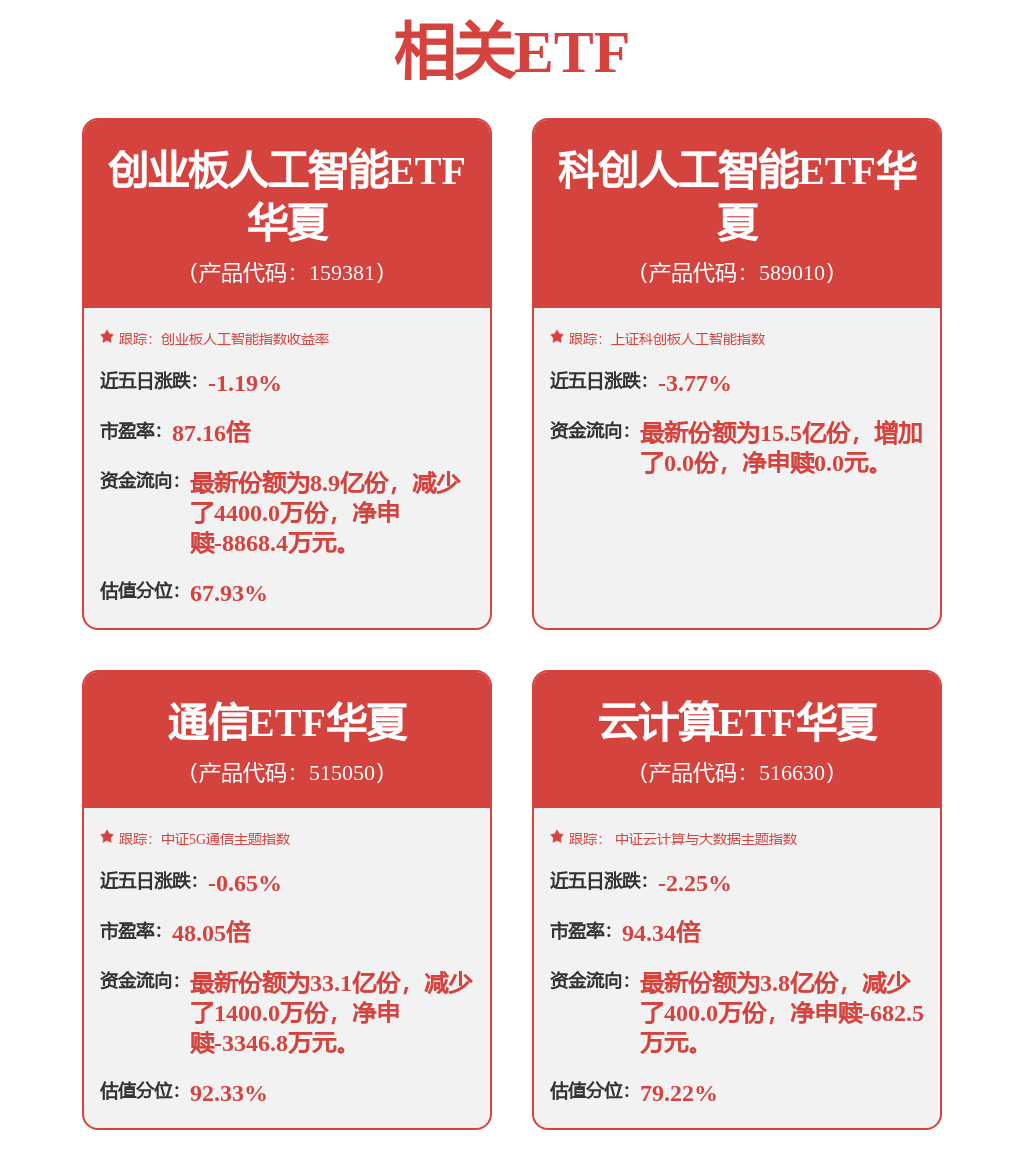
算力相关ETF:
通信ETF华夏(515050)深度聚焦电子(芯片、PCB、消费电子)+通信(光模块、服务器、光纤光缆)算力硬件。前10大持仓股:新易盛、中际旭创、立讯精密、工业富联、兆易创新、天孚通信、东山精密、华工科技、中兴通讯、沪电股份。场外联接(A类:008086;C类:008087)
创业板人工智能ETF华夏(159381):跟踪指数的一半权重集中在光模块CPO板块,另一半权重覆盖AI软件应用领域,形成“硬件+应用”的均衡布局。前10大权重股为中际旭创(13.87%)、新易盛(12.93%)、天孚通信(9.30%)、蓝色光标、润泽 科技、协创数据、北京君正、昆仑万维、网宿科技、同花顺。目前基金规模近20亿元,场内综合费率仅0.20%,为同类最低,适合追求高弹性、看好AI+主线的投资者。场外联接(A类:025505;C类:025506)。
云计算ETF华夏(516630)聚焦国产AI软硬件算力,计算机软件+云服务+计算机设备合计权重高达83.7%,deep seek含量超80%,OpenClaw含量近70%。场内综合费率仅0.20%,位居同类最低。场外联接(A类:019868;C类:019869)。
