3月16日午后,AI算力产业链、“龙虾”概念股异动走强,低费率云计算ETF华夏(516630)、通信ETF华夏(515050)、创业板人工智能ETF华夏(159381)午后拉升。截至13:57,兆易创新、新易盛、中际旭创、云赛智联、云天励飞、奥飞数据等多股走强。
算力迎来一波涨价潮。根据腾讯云于2026年3月11日发布的公告,自3月13日起,其智能体开发平台对模型计费策略实施优化调整:GLM 5、MiniMax 2.5、Kimi 2.5 三款模型结束免费公测,转为正式商用按量计费;腾讯混元系列模型API 调用价格全面上调,涨幅超4 倍。
湘财证券指出,腾讯云将调价原因表述为保障服务稳定性与服务质量,其背后实质是需求快速攀升背景下,云厂商面临AI算力资源紧缺的集中体现。Token消耗规模的扩张将直接传导至底层算力基础设施,系统性重塑云计算供需格局,并为算力产业链带来实质性增长动能。
OpenClaw带动新一轮的算力需求扩张,资金加速布局产业链机会,近4日,云计算ETF华夏(516630)连续吸金超5000万元。Agent模式下,单任务执行(如资料检索、代码编写、调试与优化)需依托多轮推理与密集工具调用,使得OpenClaw单用户Token消耗量显著高于传统对话场景。
算力相关ETF:
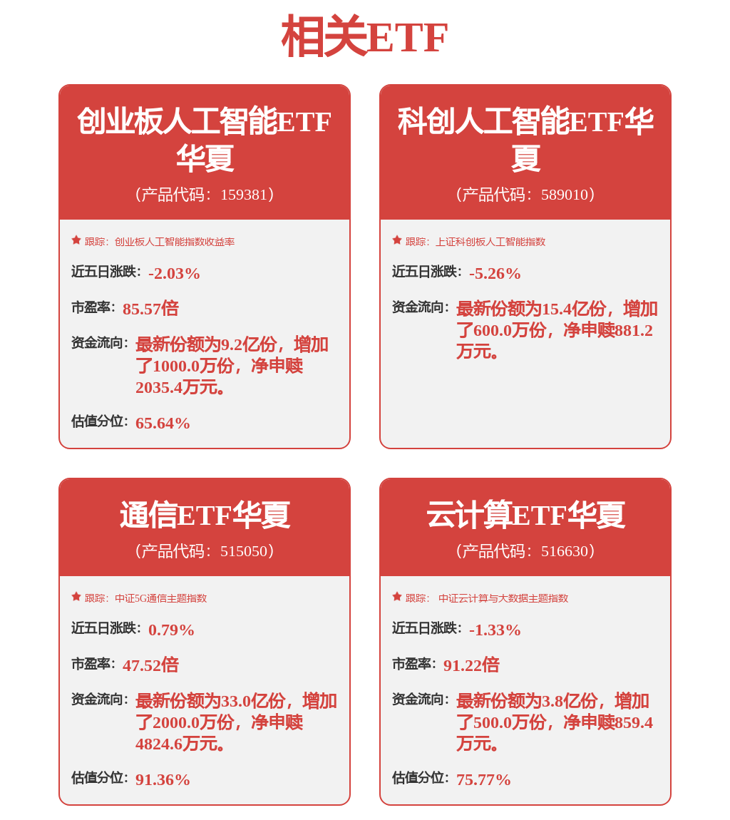
通信ETF(515050)深度聚焦电子(芯片、PCB、消费电子)+通信(光模块、服务器、光纤光缆)算力硬件。前10大持仓股:新易盛、中际旭创、立讯精密、工业富联、兆易创新、天孚通信、东山精密、华工科技、中兴通讯、沪电股份。场外联接(A类:008086;C类:008087)
云计算ETF(516630)聚焦国产AI软硬件算力,计算机软件+云服务+计算机设备合计权重高达83.7%,deep seek含量均超80%,OpenClaw含量近70%。场内综合费率仅0.20%,位居同类最低。场外联接(A类:019868;C类:019869)。
创业板人工智能ETF(159381):跟踪指数的一半权重集中在光模块CPO板块,另一半权重覆盖AI软件应用领域,形成“硬件+应用”的均衡布局。前10大权重股为中际旭创(13.23%)、新易盛(12.67%)、天孚通信(10.18%)、润泽 科技、蓝色光标、协创数据、昆仑万维、北京君正、网宿科技、润和软件。目前基金规模近20亿元,场内综合费率仅0.20%,为同类最低,适合追求高弹性、看好AI+主线的投资者。场外联接(A类:025505;C类:025506)。
