赵伟、贾东旭、耿佩璇(赵伟系申万宏源证券首席经济学家、中国首席经济学家论坛理事)
摘要
“十五五”建议稿首提“适度超前新型基础设施建设”。地方“十五五”规划建议中如何落实这一要求,落实路径有何共性、地方又如何“因地制宜”布局?本文分析,可供参考。
“十五五”建议稿:适度超前新基建如何理解?新基建已逐渐成为广义基建的核心。
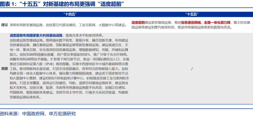
“十五五”建议提出“适度超前建设”,要求“推进信息通信网络、全国一体化算力网、重大科技基础设施等建设和集约高效利用,推进传统基础设施更新和数智化改造”。对比“十四五”规划和2035年远景目标建议,其覆盖范围显著拓宽,全面涵盖通信网络、数据与算力各领域。
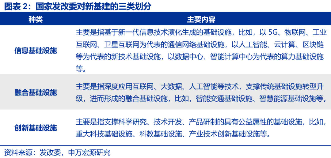
新基建内涵快速拓展,核心原因在于经济数字化转型推动。此前发改委已明确其涵盖信息、融合、创新三类基础设施,持续拓展内涵。新基建自2018年中央经济工作会议首次提出,2019年拓展领域形成“七大领域”共识,2020年国家发改委官方定型为“信息—融合—创新”三大板块,核心逻辑从单一技术方向走向系统布局,逐步强化公共服务属性。
“十四五”时期,基建投资涌现“新三样”,新基建是其核心。2019年至2025年11月,广义基建中电力热力、互联网软件、仓储物流投资占比分别提升10.4、5.0、4.1个百分点,直观体现新基建的投资核心属性。与之相对应,传统基建在广义基建中的占比明显下降,“铁公基”领域内,市政基础设施(公共设施)、道路投资占比分别下降11.9、7.9个百分点。
“因地制宜”布局:地方适度超前基建的共性与差异?地方立足自身禀赋发展新基建。
地方政府的共性体现在聚焦融合基础设施、发力信息基础设施上,突出传统基建数智化与算力通信基建协同推进。据对省级“十五五”建议的统计,28个地区均提出推进传统基建数智化,另有18地提及智慧能源、电网建设;信息技术领域,20地布局算力以构建“东数西算”格局,15地推进5G/千兆光网,部分地区超前布局双万兆乃至6G,10地提及数据交易、流通等。
华北地区因承担国家数据枢纽功能、叠加能源转型重任,布局聚焦国家数据枢纽建设与能源转型深度融合。北京依托核心城市定位,布局国家数据管理中心、资源中心与交易中心;河北承接京津冀算力枢纽分工;山西、内蒙古依托能源优势,突出绿色算力与能源转型协同发展。
华东、华南地区依托低空经济潜力突出、水运体系发达的区域禀赋,重点布局低空基建、推进水运智慧化改造。广东以专栏形式明确推进“全省低空飞行基建覆盖+低空飞行器制造产业培育+低空飞行常态化开展”;江西、福建及海南依托沿海沿江水运优势,推进水运智慧化升级。
西部及东北地区依托算力资源禀赋,结合边境通信保障需求,聚焦算力中心建设与边疆通信完善。宁夏提出“打造全光算力网络传输体系”;青海提出“高标准建设国家绿色算电协同发展示范区”;川渝重点建设成渝国家枢纽节点;黑龙江提出“推动边境地区无线通信全覆盖”。
2026 开局之年:政策如何保障新基建?财政货币协同提供资金支持。
财政政策方面,政策性金融工具已加大对新基建的倾斜力度,后续中央预算内投资或进一步优化,并联动“两重”特别国债,强化财政支持效能。2025年新型政策性金融工具中,国开行支持数字经济、人工智能、消费领域资金980.2亿元;进出口行中数字经济和人工智能领域放款金额占比超四成。财政资金投向或将持续侧重新基建,保障经济数字化、信息化转型升级。
货币政策方面,央行前期推出的科技创新和技术改造再贷款等工具已精准支持新基建相关领域,后续或进一步扩容乃至新增细分领域结构性工具。2025年三季度,绿色贷款、基础设施绿色升级产业贷款、科技型中小企业贷款增速分别达17.5%、25.1%和22.3%。
监管层面将优化重大生产力空间布局,强化隐性债务管控、防控重复建设,及时纠偏低效项目。发改委创新和高技术发展司在署名文章中明确表态,要“防止一哄而上、重复建设,坚决反对‘内卷式’竞争”,后续政策将总结过往经验,避免部分行业因重复建设引发的内卷化问题。
风险提示
政策应对模式不确定性,政策传导机制不确定性
报告正文
(一) “十五五”建议稿:如何理解适度超前新基建?
“十五五”建议明确“适度超前建设”要求,重点推进信息通信网、算力网等建设及传统基建数智化改造,进一步强化新基建定位。“十四五”规划和2035年远景目标建议曾提出“系统布局新型基础设施,加快第五代移动通信、工业互联网、大数据中心等建设”;与之相比,“十五五”建议进一步强化新基建定位,明确“适度超前建设新型基础设施,推进信息通信网络、全国一体化算力网、重大科技基础设施等建设和集约高效利用,推进传统基础设施更新和数智化改造”。新基建覆盖范围显著拓宽,全面涵盖通信网络、数据与算力建设各领域。

基建内涵快速拓展核心原因或是经济数字化转型的推动。此前,发改委已明确新基建涵盖信息、融合、创新三类基础设施,并适时修改其中行业名录,不断拓展其内涵。新基建自2018年中央经济工作会议首次提出后,历经2019年领域扩展形成“七大领域”共识,2020年国家发改委官方定型为“信息—融合—创新”三大板块,2021年至今随“十四五”规划及后续政策持续完善内涵。其核心逻辑是从单一技术方向走向系统布局,从概念引领迈向场景落地,逐步强化公共服务属性与全球战略视野。

“十四五”时期,基建投资涌现“新三样”,新基建为其核心。2019-2025年11月,广义基建中电力热力、互联网软件、仓储物流(均为新基建核心关联领域)投资占比分别提升10.4、5.0、4.1个百分点,直观体现新基建的投资核心属性。与之相对,传统基建在广义基建中的占比明显下降。“铁公基”中,铁路投资占比相对稳定,市政基础设施(公共设施)、道路投资占比则分别下降11.9、7.9个百分点。

(二) 地方适度超前基建的共性何在?
共性方向之一:聚焦融合基础设施,重点推进传统基建数智化与智慧能源建设。统计到省级“十五五”建议的28个地区均明确推进传统基建数智化改造,涵盖交通(高铁、机场、港口)、能源(电网、储能)、水利(水网)、城乡设施(地下管网)。智慧交通网络全面推进,安徽、山东、广东等22个地区明确“智慧交通”相关建设,包括“多式联运数智化”“低空基础设施”“港口/机场数智化”。智慧能源体系普遍布局:北京、辽宁、湖北、山西等18个地区提及“智能电网、微电网、新型储能”,能源大省进一步推进“绿电直连、源网荷储”。


共性方向之二:发力信息基础设施,“算力+通信”基建布局显著强化。全国28个地区中,20个明确提及“算力”相关布局,如北京“全国一体化算力网先行先试”、四川“成渝国家枢纽节点”、青海“国家级绿色算力基地”,形成“东数西算”“区域协同”的算力布局。通信网络建设方面,15地推进5G/千兆光网覆盖,山东、黑龙江、青海、宁夏等多地更超前布局双万兆乃至6G。数据要素开发利用已成共识,北京、天津、河北等10个地区提及“数据中心、数据交易、数据流通”,如北京“国家数据管理中心”、河南“郑州数据交易中心”、广西“面向东盟数据交易平台”。


共性特征之三:创新基础设施尚处探索阶段,地方布局较少。仅北京、湖北、山西、广东、江西等少数地区明确提出布局创新基础设施,典型如北京“建设数智北京创新中心,促进数据、技术、场景联动创新”,该中心亦或是推动北京全域数字化转型、加快建设数字城市的重要创新平台。其余地区对创新基础设施的布局多隐含于“新基建”整体表述中,并未针对性布局,尚未成为普遍重点。

(三) “因地制宜”布局:地方适度超前基建的差异何在?
华北地区因承担国家数据枢纽功能,叠加能源转型重任,布局聚焦国家数据枢纽建设与能源转型深度绑定。其中京津冀在数据要素布局中分工明确,北京依托核心城市定位,布局国家数据管理、资源中心与交易中心,推进国家数据流通基础设施及全国一体化算力网先行先试;河北承接京津冀算力枢纽分工,加快打造环京智能算力集聚区。山西、内蒙古则依托能源优势,突出绿色算力与能源转型协同发展,其中山西提出从煤炭大省向能源强省转变,推动风光水火储一体化联动及“源网荷储”协同发展;内蒙古提出打造保障国家绿电供给、支撑区域高质量发展的电力输送骨干通道。


华东华南地区依托低空经济潜力突出、水运体系发达的区域禀赋,重点布局低空基建与水运智慧化改造。浙江提出“合理布局无人机公共起降场、低空智能网联设施等低空新基建”,推动低空场景与数据基建融合;广东以专栏形式明确推进“全省低空飞行基建覆盖+低空飞行器制造产业培育+低空飞行常态化开展”。赣闽琼依托沿海沿江水运优势,推进水运智慧化升级,江西提出“推进浙赣粤运河前期工作”,福建提出“打造安全韧性现代大水网”,海南提出“加快推进洋浦港数智化建设”等。

西部及东北地区依托算力资源禀赋,结合边疆安全保障需求,聚焦算力中心建设与边疆通信完善。宁青川渝凭借能源、土地等优势,重点推进算力基地建设并突出绿色算力导向,如宁夏提出“推进全国一体化算力网宁夏节点建设,打造全光算力网络传输体系”,青海提出“高标准建设国家绿色算电协同发展示范区”“探索发展算力‘飞地’”,川渝重点建设全国一体化算力网络成渝国家枢纽节点;部分边疆地区立足国防与民生需求,推进边境无线通信全覆盖,如黑龙江提出“按需建设万兆智能光网,推动边境地区无线通信全覆盖”,西藏提出“完善区域国际通信枢纽建设”等。


(四) 2026 开局之年:政策如何保障新基建?
财政政策方面,新型政策性金融工具已加大对新基建的倾斜力度,后续中央预算内投资或进一步优化,并联动“两重”特别国债,强化财政支持效能。2025年投放的新型政策性金融工具中,国开行支持数字经济、人工智能、消费领域项目317个,投放980.2亿元;进出口行推动150余个数字经济和人工智能领域项目落地,放款金额占比超四成。相较于2022年,其投向已明显从传统基建转向新基建。后续,中央预算内投资、“两重”项目及新增专项债的投向或对标新型政策性金融工具,持续向新基建侧重,保障经济数字化、信息化转型升级。


货币政策方面,央行前期推出的科技创新和技术改造再贷款等工具已精准支持新基建相关领域,后续或进一步扩容或新增细分领域结构性工具,推动货币与财政政策协同发力。2024年7月,央行创设科技创新和技术改造再贷款,2025年5月将其额度扩大至8000亿元,重点支持初创期、成长期科技型中小企业。该工具虽未直接指向新基建,但为其快速发展提供了有力支撑。此外,碳减排工具等助力绿色转型的结构性货币政策工具,也将持续赋能新基建。截至2025年三季度,绿色贷款、基础设施绿色升级产业贷款、科技型中小企业贷款增速分别达17.5%、25.1%和22.3%。

监管层面将优化重大生产力空间布局,强化隐性债务管控与重复建设防控,及时纠偏低效项目。国家发改委创新和高技术发展司在《因地制宜发展新质生产力》署名文章中明确表态,要“防止一哄而上、重复建设,坚决反对‘内卷式’竞争,增强发展新质生产力的整体效能”,同时“发挥各地比较优势,鼓励和引导各地找准在全国发展大局中的功能定位”。后续推进适度超前新基建过程中,政策将总结过往经验,优化区域间产业布局,避免部分行业重复建设引发的“内卷”化问题。

经过研究,本文发现:
1)“十五五”建议明确的适度超前新基建覆盖范围显著拓宽,涵盖通信网络、数据算力等领域,内涵随经济数字化转型持续拓展,已从单一技术方向转向系统布局并强化公共服务属性。新基建成为广义基建投资核心,2019年至2025年11月,电力热力、互联网软件等相关投资占比提升,传统“铁公基”占比则明显下降。
2)地方新基建布局立足禀赋,共性为聚焦融合与信息基础设施,推进传统基建数智化与算力通信基建协同。区域差异显著:华北聚焦国家数据枢纽建设与能源转型融合;华东、华南重点布局低空基建及水运智慧化改造;西部及东北地区侧重算力中心建设与边疆通信完善。
3)2026年开局,政策从多维度保障新基建:财政端依托政策性金融工具倾斜,联动特别国债强化支持;货币端通过科技创新再贷款等工具精准支持,后续或扩容优化;监管层面将优化空间布局,管控隐性债务,防控重复建设与“内卷式”竞争。
风险提示
1)政策应对模式不确定性。外部不确定性较大,客观上导致我国政策应对模式也存在不同情况。此外,若房地产市场出现超预期变化,政策节奏与力度也会不同。
2)政策传导机制不确定性。由于经济结构出现不同以往的“大分化”,相应导致相同的政策可能传导效果是不同的,也会影响2026年具体政策的方向与规模。