【热点追踪】央行等六部门联合出台 金融促消费政策再加码
金吾财讯 | 6月24日,中国人民银行等六部门联合印发《关于金融支持提振和扩大消费的指导意见》。
《意见》指出,健全投资和融资相协调的资本市场功能,推动中长期资金入市,促进资本市场稳定发展。《意见》提到,创新适应家庭财富管理需求的金融产品,规范居民投资理财业务,提高居民财产性收入。《意见》强调,要聚焦消费重点领域加大金融支持,结合消费场景和特点创新金融产品,持续推动消费领域金融服务提质增效。
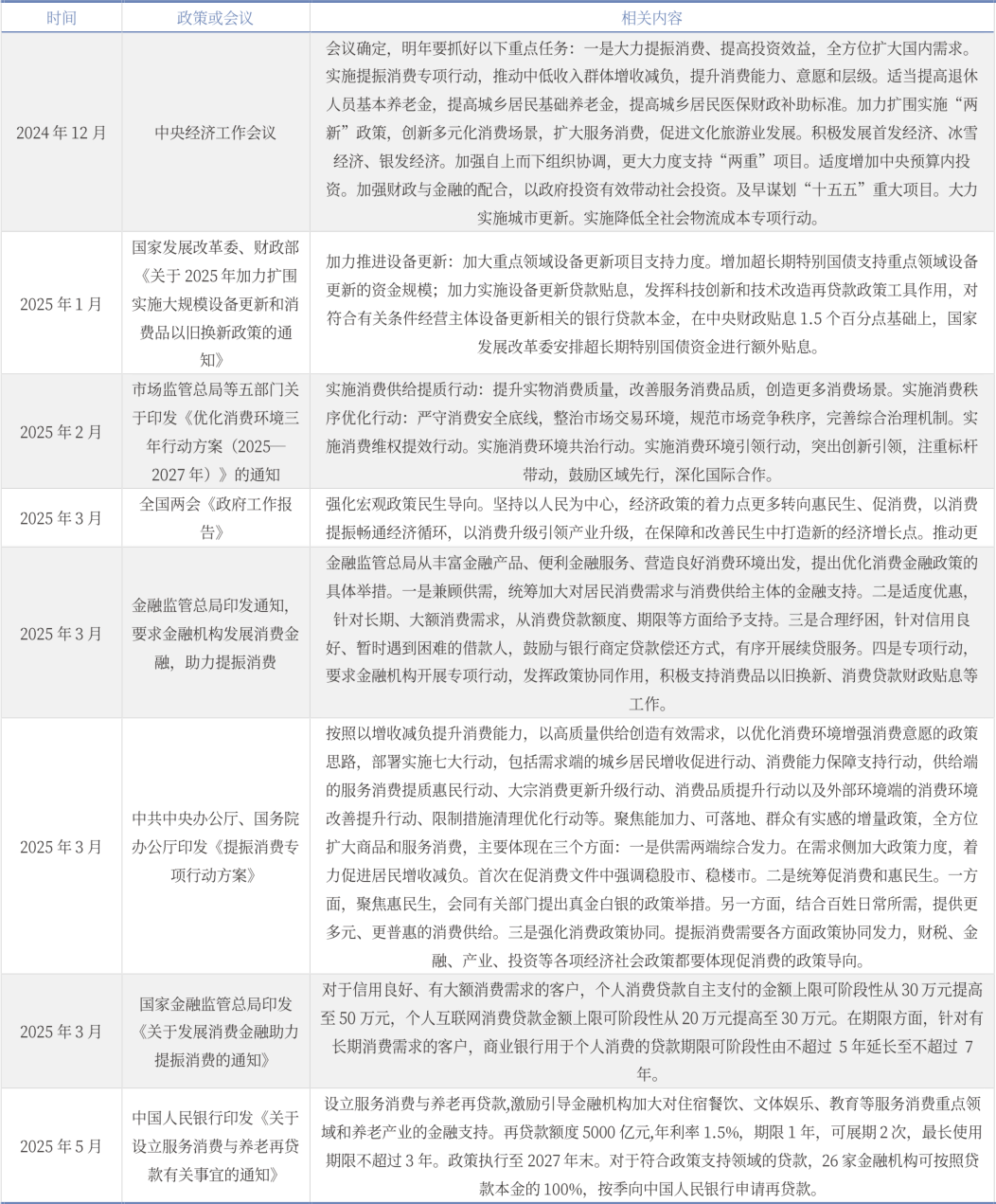
这一政策出台与宏观战略部署形成呼应。去年12月中央经济工作会议确定今年九项重点工作任务,第一项就是“大力提振消费、提高投资效益,全方位扩大国内需求”,同时部署开展提振消费专项行动。2025年以来金融支持政策持续加码的态势,更凸显此次《意见》出台的及时性与系统性。

(来源:银河证券)
本次《意见》顺应两会政府工作报告和前期发布的《提振消费专项行动方案》基调,符合市场预期。综合来看,《意见》对市场趋势可能偏正面,其从供需两端提出具体的细化提振消费的措施,可能进一步提振市场情绪,对社零增速亦或有一定支撑。另一边,政策明确“健全投资和融资相协调的资本市场功能,推动中长期资金入市,促进资本市场稳定发展”,或有望带动资金进一步流入A股。
湘财证券表示,对于资本市场而言,近期消费板块出现回调,白酒、非白酒板块回调幅度尤其明显。而此次《意见》明确给出解决我国消费不足问题的方案,预期将刺激消费领域出现反弹,最终推动消费板块回归“慢牛”趋势。综合而言,目前市场依然处于中美关税的90天缓冲期内,我国出口有望保持相对韧性,此次《意见》属于政策加码,都有利于市场稳健上行。该机构预期7月市场将呈现小幅震荡上行态势。湘财证券建议重点关注科技相关领域的突破机会(半导体、元件、游戏等)、长期资金入市相关的红利板块(银行、保险);以及有基本面支撑的消费相关板块。
华金证券则从行业维度拆解政策红利,认为券商、保险、计算机、通信、社服、电新、家电、交运等相关行业可能受益。详细来看,(1)券商、保险:意见强调要积极发展股权融资,支持优化保障体系,提升消费意愿;券商、保险等相关行业可能受益。(2)计算机、通信:一是推广互联网、大数据等技术与消费金融的融合应用;二是支持消费基础设施建设,因此计算机、通信方向可能受益。(3)社服:支持发展服务消费,餐饮、养老、旅游、体育等相关行业可能受益。(4)电新、家电:意见强调要积极开展汽车贷款业务、加大对废旧家电回收及家电以旧换新相关企业信贷支持力度,因此电新、家电等方向可能受益。(5)交运:支持商贸流通体系建设,交运行业也可能受益。
结语
下一步,中国人民银行将会同有关部门加快推动《意见》各项举措实施落地,强化跟踪监测,指导金融机构持续加大消费领域金融支持力度,为更好发挥消费对经济发展的基础性作用提供有力支撑。
展望未来,各行业在政策赋能下的协同创新,将成为消费市场长效发展的核心动能。《意见》通过金融工具创新、供需双侧协同、信用体系建设与区域产业联动,政策不仅短期支撑市场情绪,更长期推动消费驱动型经济转型。











