tradingkey.logo
搜尋

科技方向表現分化,關注科創成長ETF易方達(588020)、科創50ETF易方達(588080)佈局機會

證券之星2026年3月20日 10:40

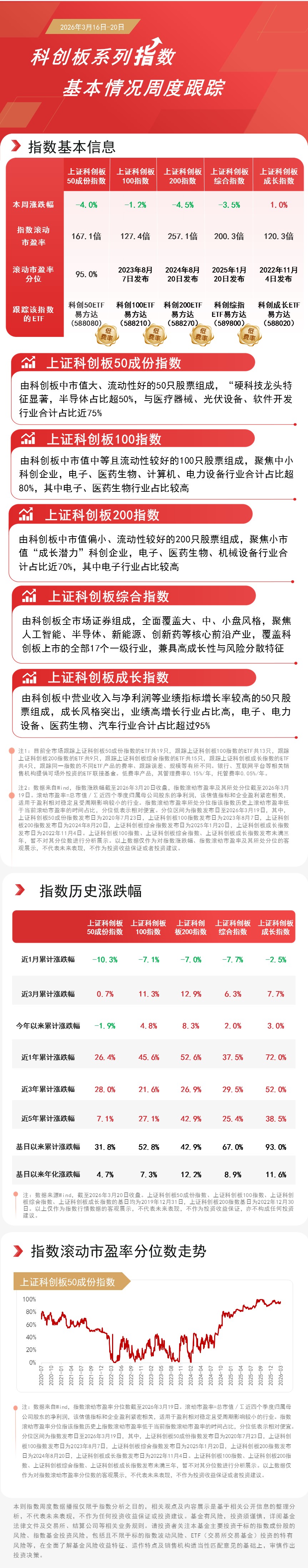
本週,上證科創板成長指數上漲1.0%,科創100指數下跌1.2%,科創綜指下跌3.5%,上證科創板50成份指數下跌4.0%,科創200指數下跌4.5%,資金逆勢佈局,科創50ETF易方達(588080)本週前4個交易日中有3天獲資金淨流入。


免責聲明:本網站提供的資訊僅供教育和參考之用,不應視為財務或投資建議。
Tradingkey

推薦文章

Tradingkey
KeyAI