tradingkey.logo

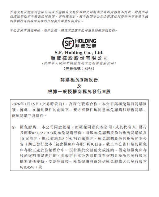
順豐控股與極兔速遞宣佈戰略相互持股:順豐將持有極兔10%股份,極兔將持有順豐4.29%股份

老虎資訊2026年1月15日 00:23

順豐控股與極兔速遞聯合發佈公告,宣佈達成一項戰略性的相互持股協議,將互爲對方增發新股,投資交易金額達83億港元。根據協議,順豐控股將向極兔速遞增發2.26億股H股股份,發行價爲每股36.74港元;極兔速遞將向順豐控股增發8.22億股B類股份,發行價爲每股10.10港元。交易完成後,順豐控股將持有極兔速遞10%的股份,極兔速遞將持有順豐控股4.29%的股份。

免責聲明:本網站提供的資訊僅供教育和參考之用,不應視為財務或投資建議。
Tradingkey

相關文章

Tradingkey
KeyAI