tradingkey.logo
搜索

小盘科技股本周相对活跃,关注科创200ETF易方达(588270)投资价值

证券之星2026年4月3日 11:25

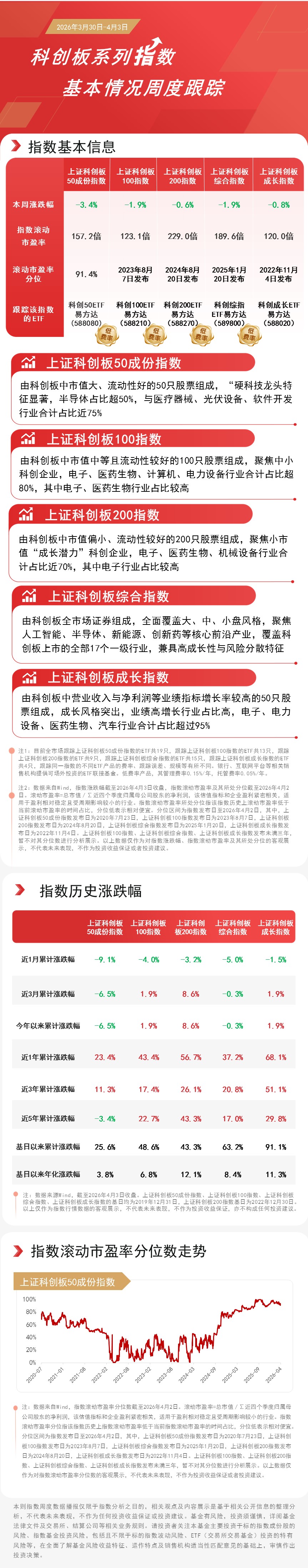
本周市场承压,硬科技龙头多数回调,小盘科技股表现相对强势,从指数来看,科创200指数下跌0.6%,科创成长指数下跌0.8%,科创100指数下跌1.9%,科创综指下跌1.9%,科创50指数下跌3.4%。


免责声明:本网站提供的信息仅供教育和参考之用,不应视为财务或投资建议。
Tradingkey

推荐文章

Tradingkey
KeyAI