tradingkey.logo

中国科技展现“硬核”实力,关注科创50ETF易方达(588080)等产品中长期配置价值

证券之星2026年3月13日 10:52

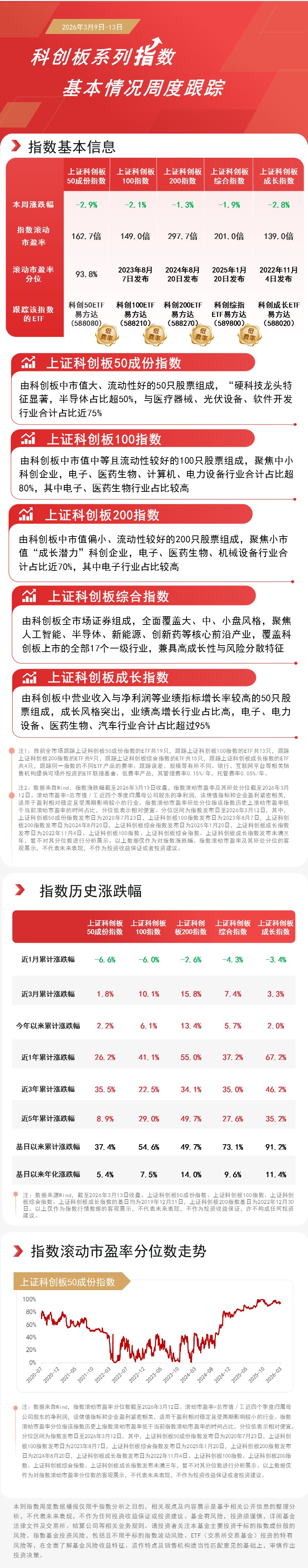
本周,科创200指数下跌1.3%,科创综指下跌1.9%,科创100指数下跌2.1%,上证科创板成长指数下跌2.8%,上证科创板50成份指数下跌2.9%。

国家税务总局最新税收数据显示,今年1至2月,我国高技术产业销售收入同比增长16.1%,科研技术服务业销售收入同比增长23.6%,数字经济核心产业销售收入同比增长10.8%。低空经济、商业航天、数字技术等领域表现亮眼,创新驱动持续增强,中国科技展现“硬核”实力。


免责声明:本网站提供的信息仅供教育和参考之用,不应视为财务或投资建议。
Tradingkey
Tradingkey
KeyAI