市场行情
新闻
分析
交易工具
投资课堂
股票
评分
扫码下载
一键诊股 让投资更聪明
English
繁体中文
ไทย
Tiếng việt
简体中文
Español
Português
Deutsch
한국어
日本語
登录
免费注册
免费注册
新闻
股票
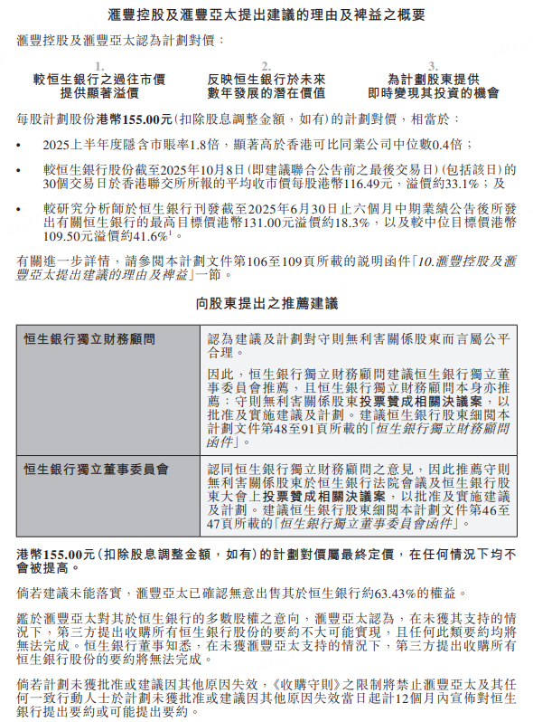
汇丰控股:对恒生银行私有化方案的拟定对价为155港元/股
老虎资讯
2025年12月14日 23:24
12月15日,汇丰控股:对恒生银行私有化方案的拟定对价为155港元/股,计划对价属最终定价,在任何情况下均不会被提高。
免责声明:本网站提供的信息仅供教育和参考之用,不应视为财务或投资建议。
Tradingkey
相关文章
高市早苗赢得日本国会大选为什么带来了日本股指暴涨,日元为什么延续贬值态势?
TradingKey - 据报道,日本首相高市早苗领导的执政联盟在周日(2月8日)举行的国会选举中已经稳赢单一政党多数席位。受消息影响,日元小幅走软,日经指数史上首次站上57000点。日本东证指数涨幅扩大至3%。
TradingKey
13 小时前
高市早苗的大选豪赌带来哪些影响?日元汇率绝地反击还是一蹶不振?
TradingKey - 2026年的开年大戏,比华尔街的预期来得更猛烈。距离2月8日的日本众议院大选仅剩最后几天,现任首相高市早苗(Sanae Takaichi)正在进行她政治生涯中最大的一次豪赌。
TradingKey
2月5日 周四
美元走势预测:美元指数跌破97.0至4年新低,2026年美元继续下跌还是触底反弹?
TradingKey - 2026年1月份,美元指数延续2025年的下跌走势,正式跌破97.0关键关口,最低下探至95.5,创下自2022年2月以来的近4年新低。
TradingKey
1月30日 周五
今日金价分析:2026年预测的关键洞察
2026年是否会成为黄金投资之年?随着现货黄金价格逼近新高,我们审视了影响当前金价的关键因素。种种信号表明黄金有望刷新历史纪录,我们探讨了金价到2026年突破每盎司6,000美元的可能性。
TradingKey
1月29日 周四
2026白银大挤兑:当纸面游戏崩溃,白银被迫回归战略资产
TradingKey - 当 AI、核能和央行一起下场抢银子时,白银正从纸面筹码变成真正的战略资产。
TradingKey
1月19日 周一
KeyAI
请登录后使用 KeyAI
登录
免费注册