
糖尿病腎病是糖尿病最嚴重的微血管併發症之一,現有療法雖能延緩疾病進展,但仍面臨殘留風險高、病因複雜的挑戰。
近年來,“腸-腎軸”理論興起,腸道菌羣及其代謝物在腎臟病中的作用成爲研究熱點。同時,具有多成分、多靶點特點的中藥複方,爲干預這類複雜疾病提供了新思路。津力達(JLD)作爲一種臨牀用於治療2型糖尿病的中藥複方,其是否及如何通過調節腸道菌羣發揮腎臟保護作用,尚不清楚。
近日,來自河北中醫藥大學的科學團隊在國際著名期刊Phytomedicine上在線發表了一篇題爲“Jinlida ameliorates diabetic kidney disease via gut microbiota-dependent production of pyridoxamine targeting renal AGEs/RAGE and TGF-β pathways.”的研究性論文。
文章首次系統揭示了津力達通過重塑腸道菌羣、增強其維生素B6從頭合成能力,促進保護性代謝物吡哆胺(PM)生成,進而通過抑制“AGEs-RAGE-NF-κB/AP-1-TGF-β/Smad2”信號軸,改善糖尿病腎病的完整機制通路。

津力達顆粒是一種源自中醫絡病理論的中成藥,由石家莊以嶺藥業股份有限公司生產。其配方包含人蔘、黃精、麩炒蒼朮、苦蔘、麥冬、地黃、制何首烏、山茱萸、茯苓、佩蘭、黃連、知母、炙淫羊藿、丹蔘、粉葛、荔枝核、地骨皮等17味中藥。這些藥材經過精心配伍,共同發揮益氣養陰、健脾運津的功效,主要用於治療2型糖尿病氣陰兩虛證,可緩解口渴多飲、消谷易飢、尿多、形體消瘦、倦怠乏力、自汗盜汗、五心煩熱、便祕等症狀。現代研究還發現,津力達顆粒能改善胰島素抵抗、保護胰島β細胞功能、調節脂質代謝,對糖尿病及其併發症的預防和治療具有積極作用。
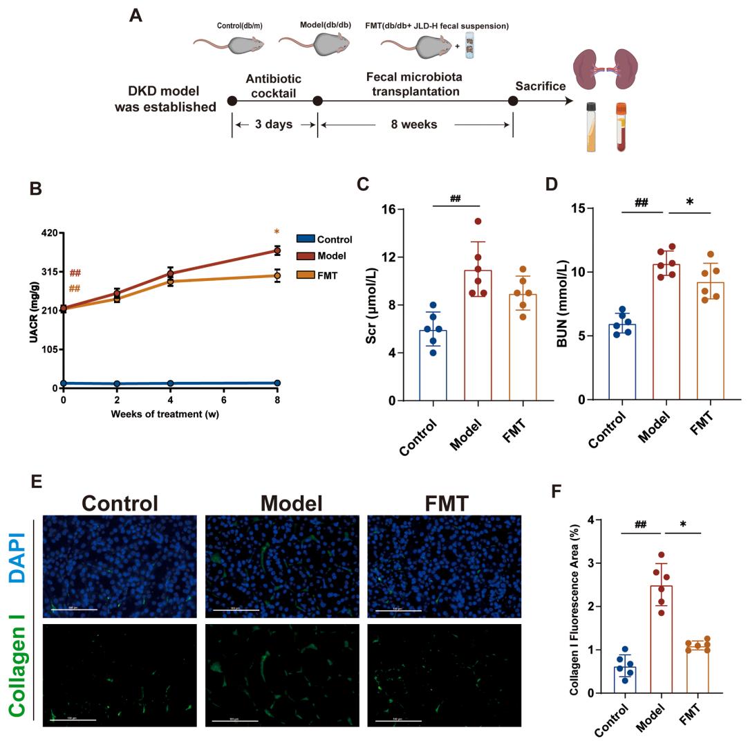
研究發現,JLD對糖尿病腎病小鼠蛋白尿、腎小球硬化等損傷的保護作用,部分依賴於完整的腸道菌羣。當使用抗生素清除腸道菌羣后,JLD的療效顯著減弱。

進一步通過糞菌移植實驗發現,將經JLD治療的小鼠糞便菌羣移植給疾病小鼠,能夠復刻JLD的腎臟保護效果,顯著降低尿蛋白、改善腎功能並減輕腎臟纖維化,直接證實了JLD通過重塑腸道微生態發揮療效。

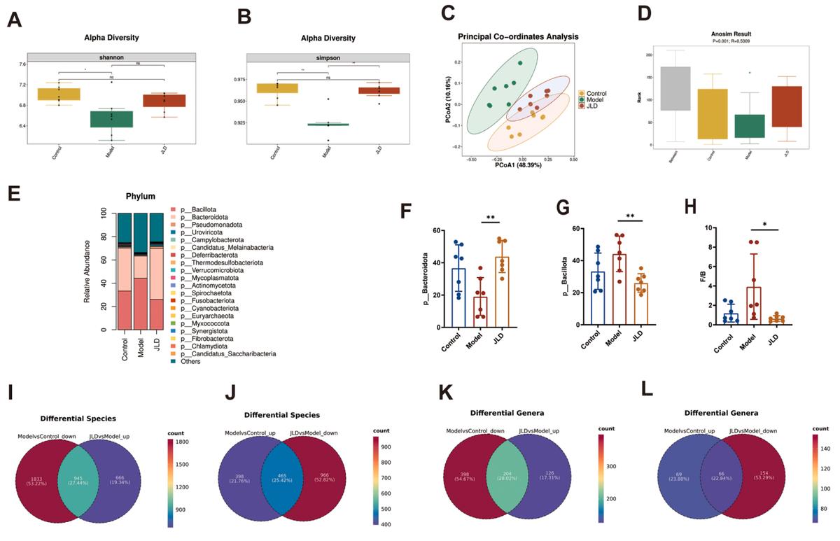
多組學分析揭示,JLD能重塑紊亂的腸道菌羣結構,並顯著增強菌羣的維生素B6從頭合成能力,導致具有羰基捕獲活性的保護性代謝物——吡哆胺(PM)在腎臟中積累。體外實驗證實,JLD能促進關鍵功能菌株Paramuribaculum intestinale的生長,並提升其產生PM的能力。

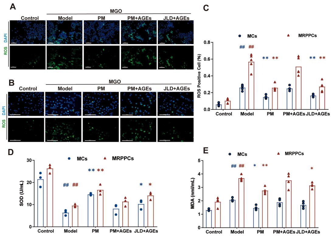
研究還發現,直接補充PM能夠模擬JLD的腎臟保護作用。其機制在於,PM作爲活性分子,能夠清除晚期糖基化終末產物(AGEs)的前體甲基乙二醛,從而抑制AGEs-RAGE軸,進而阻斷下游NF-κB和AP-1介導的炎症反應,並協同抑制TGF-β/Smad2驅動的腎臟纖維化通路。

最後,研究對比了JLD複方與單一成分PM的作用差異。在持續暴露於AGEs的條件下,PM的細胞保護作用被削弱,而JLD複方仍能保持顯著的抗氧化、抗細胞凋亡等效應。這表明JLD作爲一個多組分中藥複方,除通過“菌羣-PM”軸發揮作用外,其自身含有的多種活性成分(如小檗鹼、白藜蘆醇等)還能通過直接靶向TGF-β/Smad等纖維化通路,形成多靶點、多途徑的協同治療優勢。

總之,這項研究不僅闡明瞭津力達通過調節腸道菌羣、促進天然護腎分子PM生成來對抗糖尿病腎病的新機制,也凸顯了中藥複方“多成分-多靶點-多途徑”整合調節的治療理念和獨特價值。
參考文獻:
https://doi.org/10.1016/j.phymed.2025.157744
(來源:本草循證)








