科创板内部表现分化,科创50ETF易方达(588080)近一周净流入超10亿元
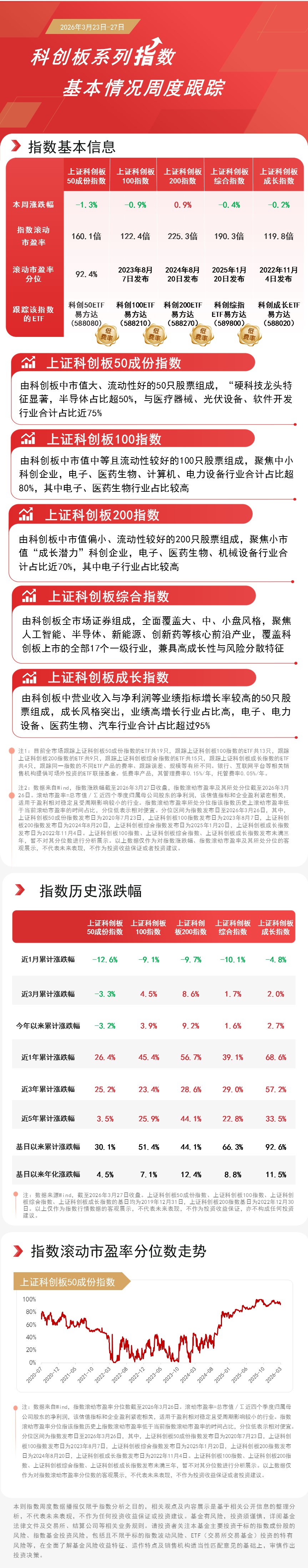
本周科创板内部分化,创新药、锂电、储能等走强,半导体、软件等震荡调整。从指数层面看,科创200指数上涨0.9%,上证科创板成长指数下跌0.2%,科创综指下跌0.4%,科创100指数下跌0.9%,上证科创板50成份指数下跌1.3%。Wind数据显示,截至昨日,科创50ETF易方达(588080,联接基金A/C/Y:011608/011609/022895)近一周合计净流入超10亿元。

免责声明:本网站提供的信息仅供教育和参考之用,不应视为财务或投资建议。
点赞












